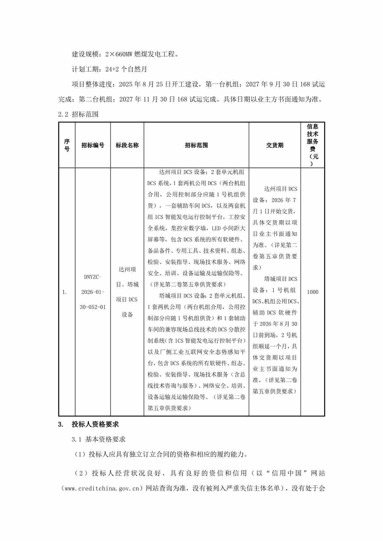
大型煤电项目DCS设备招标启动,涉及多个百万千瓦级机组
近日,国家电投发布中国电力川东北高效清洁煤电综合利用一体化项目2×1000MW新建燃煤机组项目、塔城 2×660MW煤电一体化项目DCS设备招标公告,详情如下:





免责声明:本站所有信息均来源于互联网搜集,并不代表本站观点,本站不对其真实合法性负责。如有信息侵犯了您的权益,请告知,本站将立刻删除。
近日,国家电投发布中国电力川东北高效清洁煤电综合利用一体化项目2×1000MW新建燃煤机组项目、塔城 2×660MW煤电一体化项目DCS设备招标公告,详情如下:





免责声明:本站所有信息均来源于互联网搜集,并不代表本站观点,本站不对其真实合法性负责。如有信息侵犯了您的权益,请告知,本站将立刻删除。