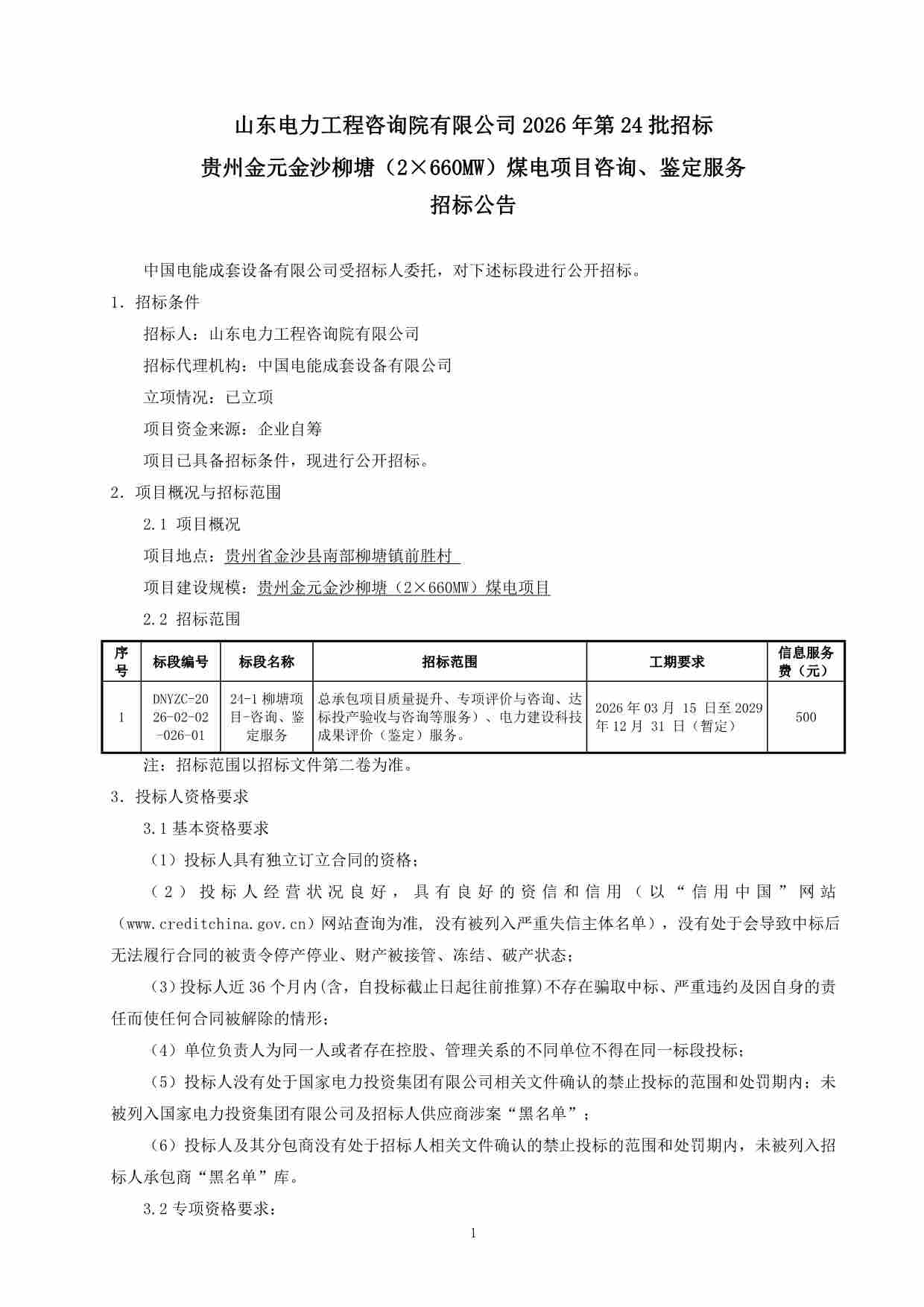
660MW煤电项目招标咨询鉴定服务,提升电力建设质量
近日,国家电投发布山东电力工程咨询院有限公司 2026年第 24批招标贵州金元金沙柳塘(2×660MW)煤电项目咨询、鉴定服务招标公告。
招标范围为总承包项目质量提升、专项评价与咨询、达标投产验收与咨询等服务)、电力建设科技成果评价(鉴定)服务。详情如下:



免责声明:本站所有信息均来源于互联网搜集,并不代表本站观点,本站不对其真实合法性负责。如有信息侵犯了您的权益,请告知,本站将立刻删除。
近日,国家电投发布山东电力工程咨询院有限公司 2026年第 24批招标贵州金元金沙柳塘(2×660MW)煤电项目咨询、鉴定服务招标公告。
招标范围为总承包项目质量提升、专项评价与咨询、达标投产验收与咨询等服务)、电力建设科技成果评价(鉴定)服务。详情如下:



免责声明:本站所有信息均来源于互联网搜集,并不代表本站观点,本站不对其真实合法性负责。如有信息侵犯了您的权益,请告知,本站将立刻删除。