77个项目!国家能源局公布煤矿智能化技术升级应用试点项目名单
近日,国家能源局综合司发布关于煤矿智能化技术升级应用试点项目的公示。在前期煤炭生产企业申报、各产煤省(区)煤炭行业管理部门和有关中央企业初审推荐的基础上,国家能源局组织煤矿智能化专家库专家进行评审,拟将“煤巷钻锚铺一体化智能快速掘进”等77个项目确定为煤矿智能化技术升级应用试点项目。详情如下:
国家能源局综合司关于煤矿智能化技术升级应用试点项目的公示
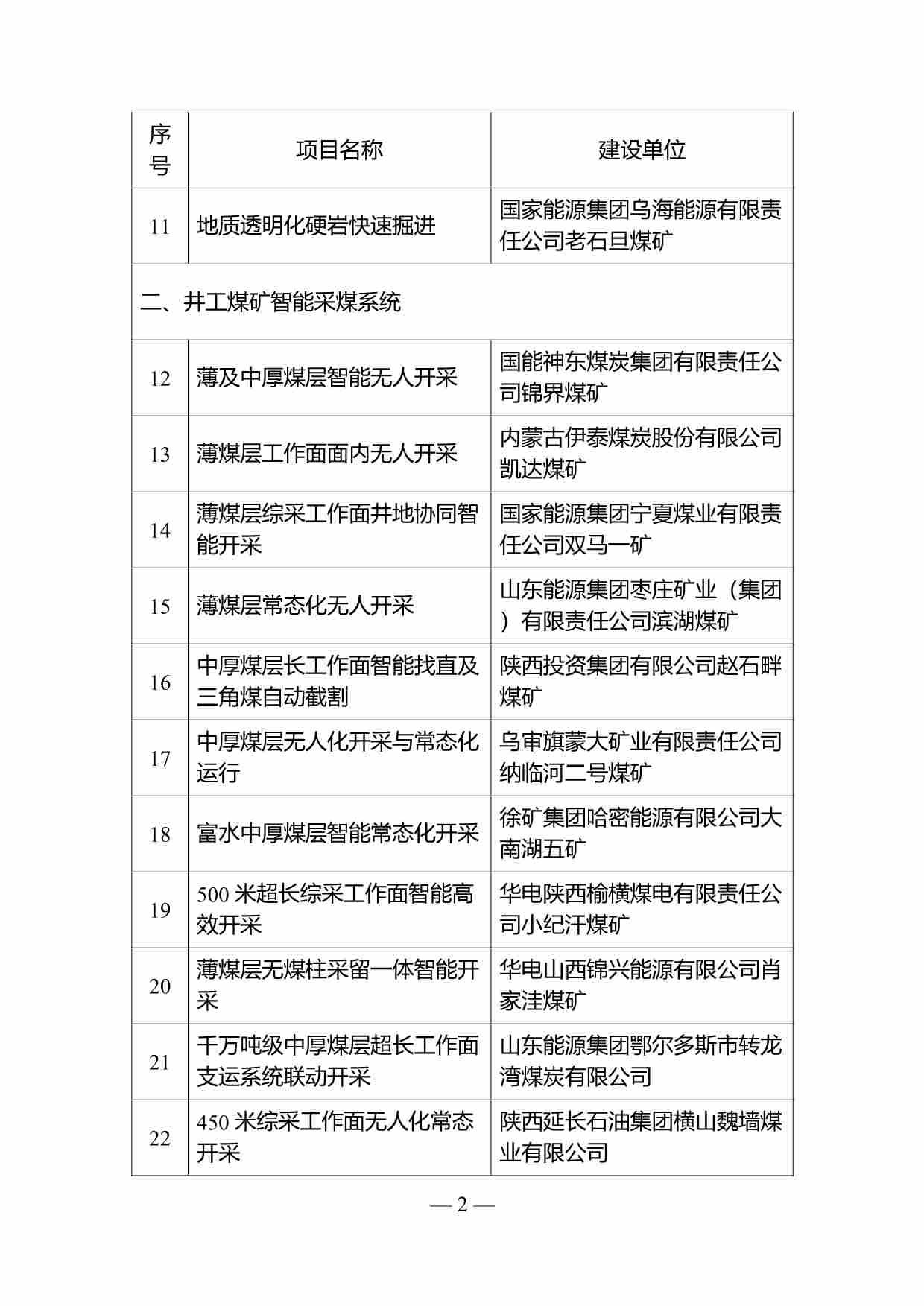
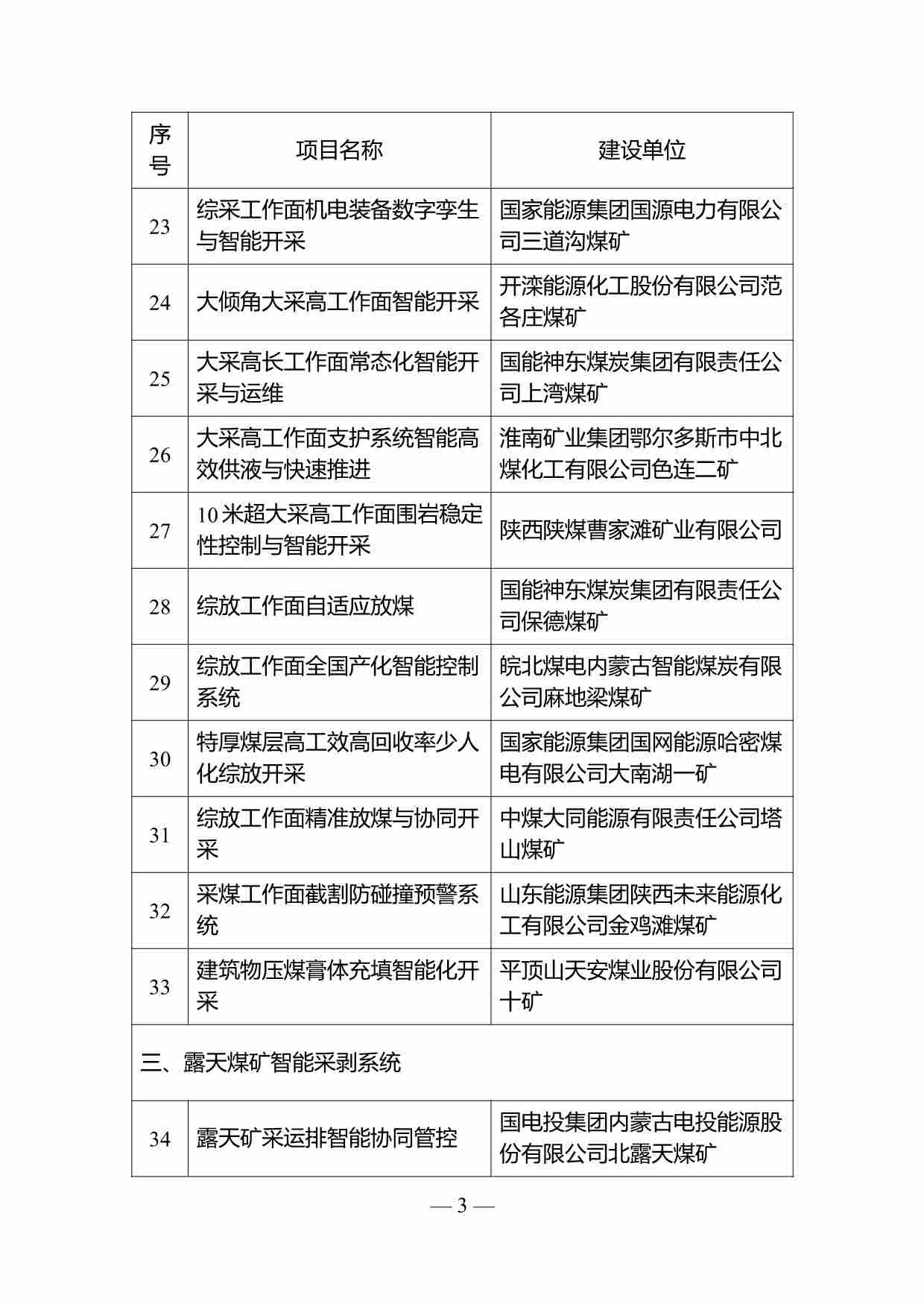
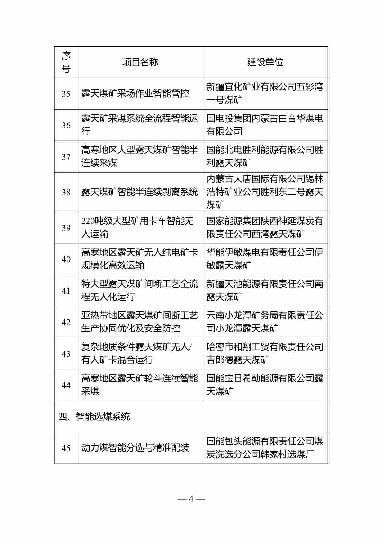
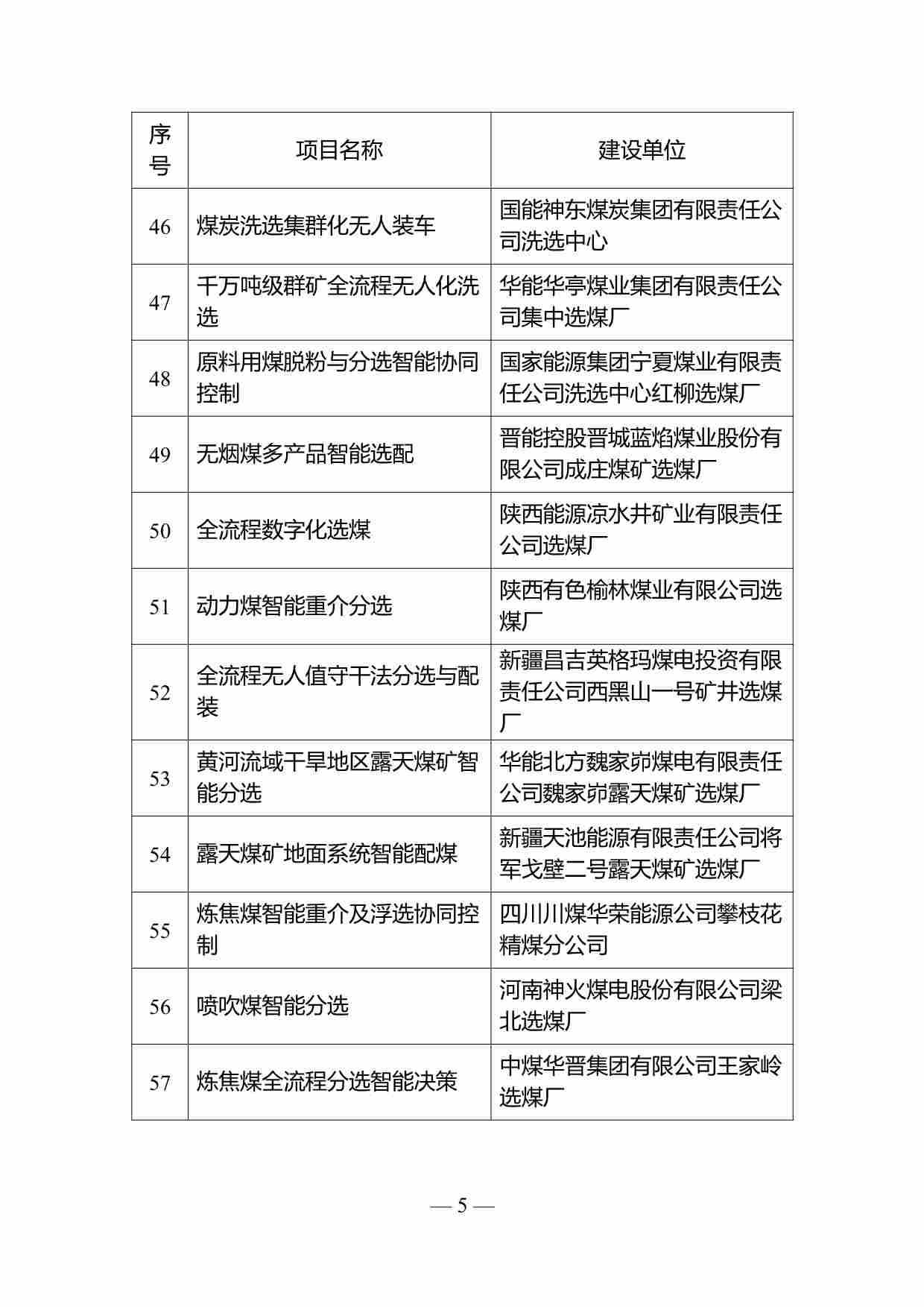
为贯彻落实党中央、国务院关于优化提升传统产业的决策部署,加快煤矿智能化关键技术攻关和推广应用,迭代提升煤矿智能化建设运行水平,国家能源局组织开展了煤矿智能化技术升级应用试点工作。在前期煤炭生产企业申报、各产煤省(区)煤炭行业管理部门和有关中央企业初审推荐的基础上,国家能源局组织煤矿智能化专家库专家进行评审,拟将“煤巷钻锚铺一体化智能快速掘进”等77个项目确定为煤矿智能化技术升级应用试点项目。
现将有关试点项目予以公示,公示期限为10个工作日,自2025年12月30日起至2026年1月13日。公示期内如有异议,请以书面形式实名向国家能源局(煤炭司)提出。
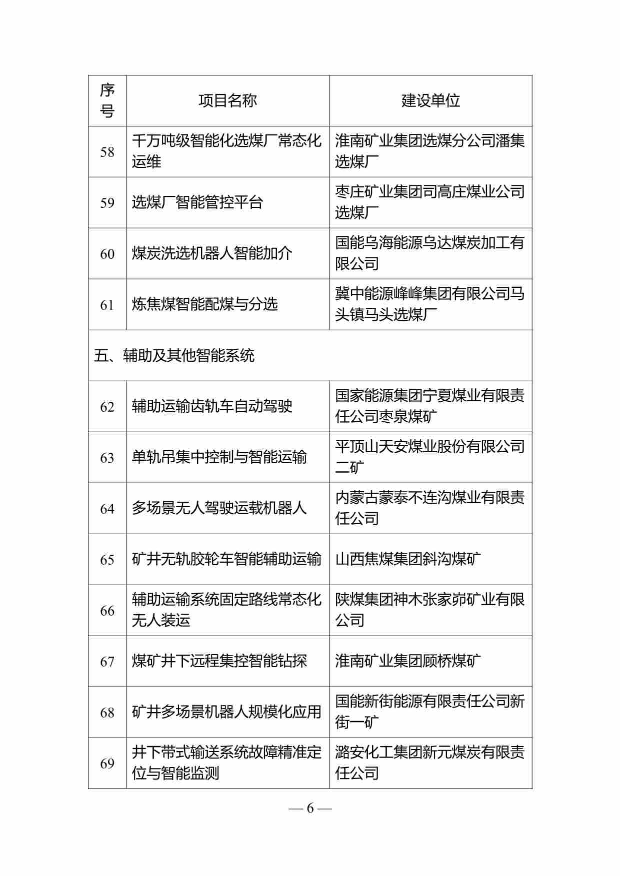
附件:煤矿智能化技术升级应用试点项目公示名单
国家能源局综合司
2025年12月29日







免责声明:本站所有信息均来源于互联网搜集,并不代表本站观点,本站不对其真实合法性负责。如有信息侵犯了您的权益,请告知,本站将立刻删除。
