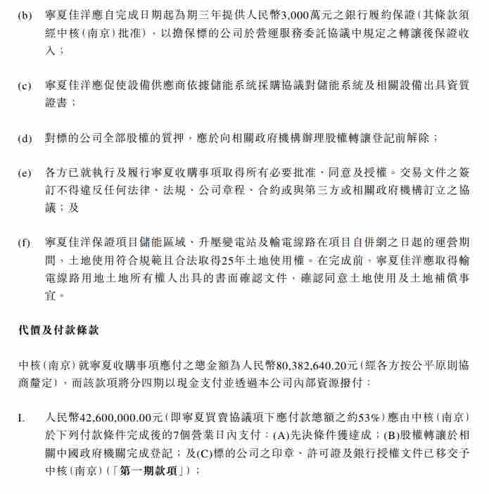
中国核能科技收购共享储能电站项目
中国核能科技宣布,于2026年2月10日,公司间接全资附属公司中核(南京)拟向宁夏佳洋收购标的公司宁夏天平博光新能源有限公司的全部股权,代价总额为人民币8038.26万元。






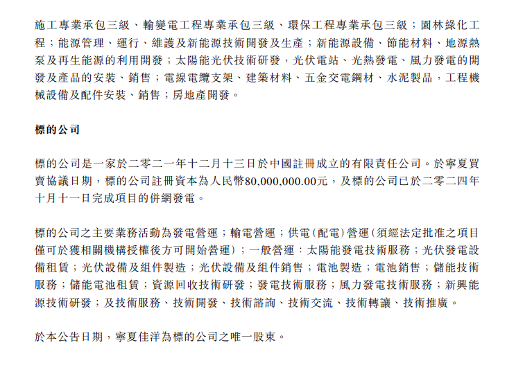
据悉,标的公司是一家于2021年12月13日于中国注册成立的有限责任公司。于宁夏买卖协议日期,标的公司注册资本为人民币8000万元,及标的公司已于2024年10月11日完成项目(为宁夏天平同心200兆瓦╱400兆瓦时共享储能电站项目)的并网发电。
公司认为,宁夏收购事项将使集团得以在中国重要可再生能源基地宁夏省收购并营运一座已并网且具收益能力的共享储能电站。项目由标的公司申报并建造,已完成所有主要建设及审批程序,并于2024年10月实现全容量并网,目前正处于正常商业运营阶段。宁夏为中国主要可再生能源发电区域之一,当地在电网侧及共享储能方面具备强力政策支持及市场需求,以缓解风力与光伏发电限电问题,强化削峰与调频功能,保障电网稳定性。项目的地点与现行营运状态有策略地扩展集团的发电与储能业务组合,不仅实现能源来源区域多元化,更为集团创造额外且可持续的收入来源,并透过规模经济节省潜在成本,使集团业务与可持续发展需求保持一致。
免责声明:本站所有信息均来源于互联网搜集,并不代表本站观点,本站不对其真实合法性负责。如有信息侵犯了您的权益,请告知,本站将立刻删除。
