负极材料企业出资!宁夏400MW/1.6GWh独立储能EPC招标!
北极星储能网讯:1月23日,宁夏两大独立储能项目EPC招标,总容量为400MW/1600MWh,项目资金分别8亿元,相当于单价1元/Wh,两项目均允许联合体投标。
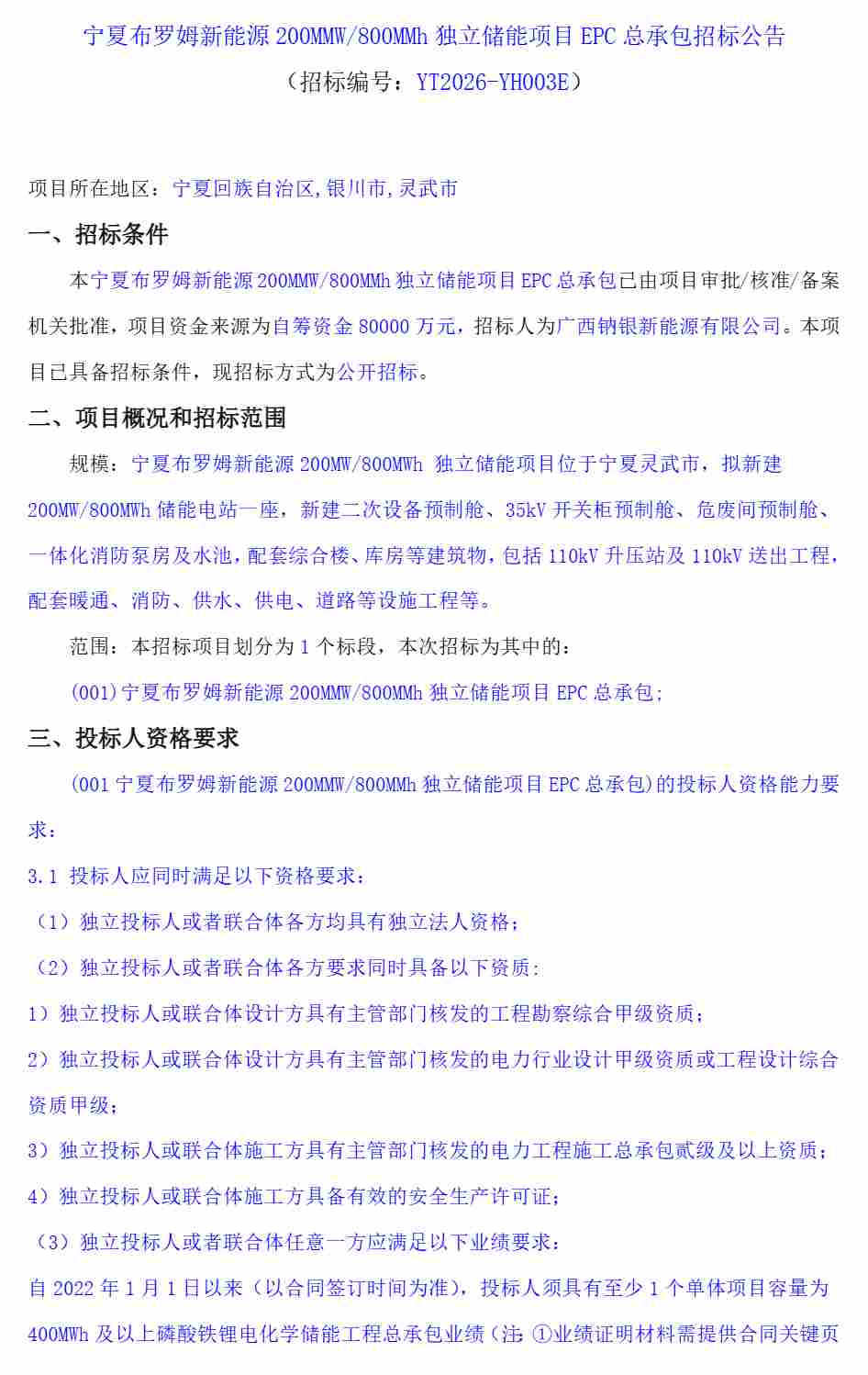
其中宁夏布罗姆新能源200MMW/800MMh独立储能项目,位于宁夏灵武市,招标人为广西钠银新能源有限公司。
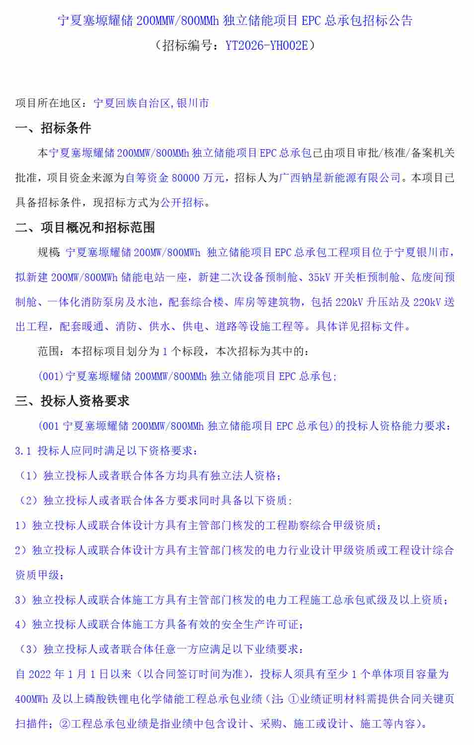
宁夏塞塬耀储 200MMW/800MMh独立储能项目,位于宁夏银川市,招标人为广西钠星新能源有限公司。
两个项目招标人均为湖南镕锂新能源科技有限公司旗下控股公司。资料显示,镕锂新能源成立于2020年7月28日,总部位于湖南长沙市宁乡市,是一家专业从事锂离子电池负极材料研发、生产、销售一体的企业。
原文如下:




免责声明:本站所有信息均来源于互联网搜集,并不代表本站观点,本站不对其真实合法性负责。如有信息侵犯了您的权益,请告知,本站将立刻删除。
