两家光伏企业重启IPO上市进程|新能源赛道新动向
北极星太阳能光伏网获悉,近日,又有两家业务涉及光伏领域的企业重新启动了IPO上市申请。
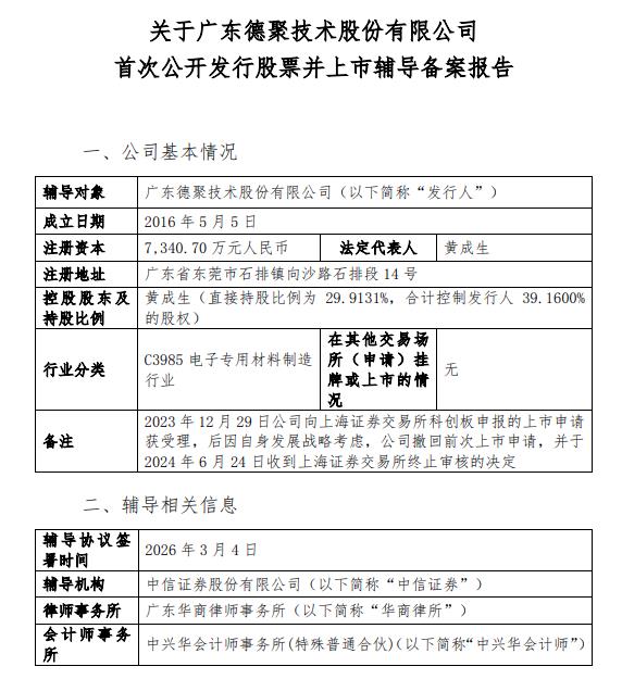
其一是广东德聚技术股份有限公司。根据证监会官网公示信息,德聚技术此次IPO辅导备案登记于2026年3月10日完成,辅导机构为中信证券股份有限公司。该公司曾于2023年12月29日向上交所科创板提交上市申请并获受理,但随后因自身发展战略考虑主动撤回申报材料,于2024年6月24日收到上交所终止审核决定。

公开资料显示,广东德聚技术股份有限公司成立于2016年5月5日,注册资本7340.70万元,总部位于广东省东莞市石排镇,法定代表人为黄成生。德聚技术官网显示,公司依托电子级功能性材料定制化技术优势,不断拓展半导体、消费电子、新能源(汽车、光伏)等领域高性能材料应用,是研发、生产、应用支持及销售为一体的高新技术企业。该公司在光伏领域的业务主要聚焦于光伏材料及解决方案供应,如适用于光伏组件的胶粘剂产品、光伏热管理材料等。
其二是株洲科能新材料股份有限公司。2025年11月11日,株洲科能在湖南证监局办理辅导备案登记,拟首次公开发行股票并在科创板上市,辅导券商为申港证券。近日,该公司的辅导状态已变更为“辅导验收”。

据悉,株洲科能新材料股份有限公司成立于2001年1月,位于中国湖南株洲金山科技工业园,是一家专业从事小(稀散)金属、半导体材料、显示发光材料生产的国家级高新技术企业。其产品主要有铟、镓、铋、碲、锡及其各类制品等,并销售至日韩、欧美等国家和香港、台湾等地区,以满足液晶显示器、半导体、电子、太阳能、医药等行业的不断需求,已同国内外的客商建立了长期、持续、稳定的合作关系,同时回收有价值的物料,实现了从原料-材料-产品-物料回收循环产业链和资源的再次利用。2023年6月,该公司曾申报科创板上市并获受理,2025年10月31日,因公司及其保荐人撤回发行上市申请,上交所终止其科创板发行上市审核。
免责声明:本站所有信息均来源于互联网搜集,并不代表本站观点,本站不对其真实合法性负责。如有信息侵犯了您的权益,请告知,本站将立刻删除。
