山西支持废旧动力蓄电池等废弃物循环利用全攻略
3月17日,山西省发展和改革委员会发布《山西省2026年实施大规模设备更新和消费品以旧换新政策行动方案》的通知,通知指出,提升废弃物循环利用能力。支持汽车、电子产品、家电家具等回收体系建设,推广“互联网+回收”、社区智能回收柜、“以车代库”等模式。畅通废旧设备和消费品交售渠道,推进再生资源交投点、中转站和分拣中心建设。充分发挥供销合作社基层经营服务网点优势,完善基层回收网络覆盖。推动有条件的生产、销售企业开展废旧产品逆向物流回收。支持废旧动力电池、退役风电光伏设备、数据中心及通信基站等新型基础设施领域废弃物循环利用。加强资源循环利用重大技术装备科技攻关。加大再生材料推广应用,推进政府采购再生资源产品,引导生产企业提高再生材料应用比例。依法依规严厉查处非法回收拆解活动。落实资源回收企业向自然人报废产品出售者“反向开票”,规范资源回收企业税收监管。
原文如下:
关于印发《山西省2026年实施大规模设备更新和消费品以旧换新政策行动方案》的通知
各市人民政府,省直有关部门:
《山西省2026年实施大规模设备更新和消费品以旧换新政策行动方案》已经省政府同意,现印发你们,请结合实际抓好贯彻落实。
山西省发展和改革委员会 山西省财政厅
2026年3月9日
山西省2026年实施大规模设备更新和消费品以旧换新政策行动方案
为全面贯彻党的二十大和二十届历次全会精神,认真落实《国家发展改革委财政部关于2026年实施大规模设备更新和消费品以旧换新政策的通知》(发改环资〔2025〕1745号)要求,持续推进我省大规模设备更新和消费品以旧换新,有力释放内需潜力、扩大有效投资,制定本方案。
一、全面推进大规模设备更新
(一)持续加大既有支持领域设备更新力度。继续加大工业、电子信息、能源电力、交通运输、物流、教育、文旅、医疗、设施农业、粮油加工、安全生产、住宅老旧电梯、节能降碳环保等领域设备更新项目及回收循环利用项目谋划储备力度。引导重点行业企业围绕高端化、智能化、绿色化、安全化方向,加快淘汰落后低效、超期服役老旧生产线及高耗能设备,加强先进装备和工艺推广应用。支持现役煤电机组升级改造,提升锅炉、电机等重点用能设备能效。有序推动冶金、建材等领域推广应用电锅炉、电窑炉、电气设备等,提高终端用能电气化水平。推进新能源设备及电网设施更新。支持更新矿山类、危险化学品类等安全生产救援设备,提升救援队伍标准化建设水平。推动教育、医疗等公共服务领域设施设备升级,探索先进设备开放共享、高效利用等模式,提升公共服务保障能力。(省发展改革委、省工信厅、省能源局、省教育厅、省文旅厅、省卫生健康委、省农业农村厅、省粮食和储备局、省应急厅、省住建厅按职责分工负责,各市人民政府抓好落实。以下均需各市人民政府落实,不再一一列出)
(二)加快布局新增扩围支持领域设备更新项目。紧跟国家政策导向,围绕国家2026年扩围支持的老旧小区加装电梯、养老机构、消防救援设施、检验检测及线下消费商业设施设备更新等领域,加快行业调研和需求摸底,对接国家政策精准谋划一批成熟项目,更好满足民生和安全需要。重点推进既有住宅加装电梯,完善适老化改造,方便居民出行。推动养老机构护理床位、康复器械、安全监护、智慧管理等设备升级改造。支持消防救援部门更新特种车辆、个人防护、智能救援等装备。推动检验检测机构引进先进仪器,提升技术服务能力,完善质量基础设施服务体系。推动社区零售商业设施改造升级,鼓励商业综合体、购物中心、百货店、大型超市等线下消费商业设施更新电梯、冷藏、照明等设备。聚焦危险化学品行业安全生产,提升生产存储运输设施设备的安全可靠性,推广应用无人智能设备,加强先进安全应急装备更新配备。(省发展改革委、省住建厅、省民政厅、省应急厅、省消防救援总队、省市场监管局、省商务厅、省工信厅按职责分工负责)
(三)深入推进营运货车、城市公交车和农机设备报废更新。继续鼓励报废国四及以下排放标准营运货车更新为低排放货车,优先支持更新为电动货车,推动新能源重卡规模化应用,提高重点行业大宗货物清洁运输比例。推动城市公交车电动化替代,鼓励公交企业发展绿色公交、智慧公交,支持超过质保期的动力电池安全有序更换。聚焦机播增产和机收减损,结合农业生产需要和农业机械化发展水平,支持报废更新先进适用、节能环保、安全可靠的农业机械。以上领域补贴支持标准仍按照《山西省2025年老旧营运货车报废更新工作实施细则》(晋交运管发〔2025〕123号)、《山西省2025年新能源城市公交车及动力电池更新补贴实施细则》(晋交城客发〔2025〕90号)、《关于实施好2025年农业机械报废更新补贴政策的通知》(晋农发〔2025〕42号)执行。(省交通厅、省农业农村厅牵头,省发展改革委、省财政厅、省生态环境厅、省公安厅、省商务厅配合)
(四)加强项目和资金全链条管理。全面提升项目管理效能,依托国家重大建设项目库,对项目储备、申报、审核、下达、实施和资金支付使用等实施全链条管理。进一步明确国家超长期特别国债支持设备更新各领域项目的支持条件和审核标准,强化关键节点审核。严格落实国家分领域淘汰设备的最低使用年限、技术指标等定量要求,将设备折旧和最低使用年限等作为申报项目的硬性条件。严格设备淘汰和报废处置,规范资产管理。及时转发下达国家安排我省设备更新超长期特别国债资金,支持国家确定的重点领域设备更新项目及老旧营运货车、新能源城市公交车、农业机械报废更新,督促资金及时落实到位并规范使用。通过线上监测和线下核查强化项目实施和资金使用监管,坚决防范资金分配不及时、沉淀闲置、挤占挪用等问题。(省发展改革委、省财政厅、省工信厅、省能源局、省教育厅、省文旅厅、省卫生健康委、省农业农村厅、省粮食和储备局、省应急厅、省住建厅、省民政厅、省消防救援总队、省市场监管局、省商务厅按职责分工负责)
二、优化实施消费品以旧换新
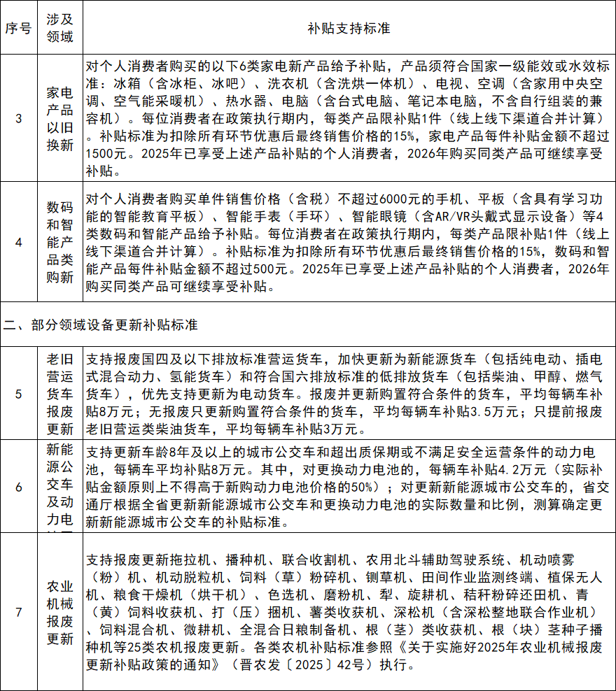
(五)明确补贴范围与标准。深入实施提振消费专项行动,促进大宗消费更新升级。支持汽车报废更新、汽车置换更新、6类家电以旧换新(冰箱、洗衣机、电视、空调、电脑、热水器)、4类数码和智能产品购新(手机、平板、智能手表/手环、智能眼镜),补贴标准按照全国统一要求执行。在全国消费品以旧换新政策框架内,结合我省实际,适当增加补贴品类,支持能效、水效、环保水平高的产品,重点支持国务院“人工智能+”行动明确的新一代智能终端,补贴标准、组织实施方式另行制定。贯通消费品产业链,推进消费品工业增品种、提品质、创品牌,打造消费品特色园区。(省商务厅牵头,省发展改革委、省财政厅、省工信厅配合)
(六)优化资金统筹分配。根据国家下达我省的消费品以旧换新超长期特别国债资金规模,省财政厅按照央省负担9:1的原则,落实地方配套资金。省发展改革委商省财政厅会同省有关部门,根据各领域消费品实际保有量、销售订单量、政策实施成效、资金执行情况等因素,合理确定各领域资金分配额度,按季度分批次分配中央资金和省级配套资金,并视资金使用情况及时优化调整。重点补贴覆盖人群更广、带动效应更强的品类,注重推广绿色低碳智能产品,提升资金使用效益,更好撬动消费潜力释放。(省发展改革委、省财政厅、省商务厅按职责分工负责)
(七)完善实施与监管制度。要统一规范消费品以旧换新管理制度,完善经营主体名单动态管理、产品销售价格备案、补贴资格发放、资金审核兑付全链条细则。建立补贴资金预拨制度,根据企业销售和垫资情况,向企业或支付平台预拨资金,缓解企业垫资压力。简化补贴资格发放、资料上传与审核流程,明确兑付时限,实行多部门联审联批,减少重复填报和非必要环节。加强跨部门数据共享,推动实现商务、交通、农业农村、财政、公安、税务、工信等部门间关键数据交叉核验。畅通线上线下销售渠道,加大对线下实体零售支持力度,提高农村地区消费便利度。严厉打击骗补套补、“先涨后补”“黄牛”等违法违规行为,涉嫌犯罪的移送司法机关依法严厉查处。畅通消费者举报投诉渠道,通过第三方服务平台定期汇总发布补贴使用、违规行为查处等情况,提升政策实施透明度。(省商务厅、省发展改革委、省财政厅、省交通厅、省农业农村厅、省市场监管局、省公安厅、省税务局、省工信厅按职责分工负责)
(八)强化资金使用与管理。要加强补贴审核和资金兑付全过程监管,严格执行国库集中支付制度,严守资金使用红线底线,严禁虚列支出、虚报支出、以拨代支等行为,严禁出现较大规模未兑付补贴资金等问题。对于不符合上述要求、违反财经纪律的,要及时追回违规发放的补贴资金,依法依规严肃追究相关人员责任。要做好消费品以旧换新补贴政策跨年度顺畅衔接和平稳有序过渡,及时完成2025年度补贴资金清算。截至2026年12月31日,各市未用完的消费品以旧换新资金额度中央将收回。(省商务厅牵头,省发展改革委、省财政厅配合)
三、完善回收循环利用体系
(九)提升废弃物循环利用能力。支持汽车、电子产品、家电家具等回收体系建设,推广“互联网+回收”、社区智能回收柜、“以车代库”等模式。畅通废旧设备和消费品交售渠道,推进再生资源交投点、中转站和分拣中心建设。充分发挥供销合作社基层经营服务网点优势,完善基层回收网络覆盖。推动有条件的生产、销售企业开展废旧产品逆向物流回收。支持废旧动力电池、退役风电光伏设备、数据中心及通信基站等新型基础设施领域废弃物循环利用。加强资源循环利用重大技术装备科技攻关。加大再生材料推广应用,推进政府采购再生资源产品,引导生产企业提高再生材料应用比例。依法依规严厉查处非法回收拆解活动。落实资源回收企业向自然人报废产品出售者“反向开票”,规范资源回收企业税收监管。(省商务厅、省发展改革委、省供销社、省工信厅、省能源局、省数据局、省科技厅、省市场监管局、省税务局按职责分工负责)
(十)规范二手商品流通和再制造。鼓励“互联网+二手”模式发展,支持回收企业借助相关信息平台、移动应用程序等开展“线上预约、线下回收”,鼓励建设集中规范的线下二手商品交易市场,促进二手商品流通市场发展。加强计算机类、通讯类和消费类电子产品二手交易的信息安全监管。加快推进再制造产业培育,探索推进废旧机电设备、汽车零部件等再制造,加强再制造共性关键技术的创新研发和推广应用。(省商务厅、省发展改革委、省工信厅、省科技厅按职责分工负责)
四、强化标准引领与监管
(十一)严格标准执行监管。强化标准实施刚性约束,严格落实国家废弃物循环利用领域相关标准。执行机动车强制报废标准规定和车辆安全环保检验标准,依法依规淘汰达到强制报废标准的老旧汽车。严格实施废弃电器电子产品处理污染控制技术规范。健全产品质量监测制度,将家电、家装产品等重要消费品纳入质量安全监管重点,依据标准加大重点消费品质量监督抽查力度,严肃查处在产品中掺杂、掺假,以假充真,以次充好,以不合格产品冒充合格产品,伪造、冒用能效水效标识等违法行为,强化缺陷产品召回管理。(省市场监管局、省商务厅、省公安厅、省生态环境厅按职责分工负责)
五、强化组织实施
(十二)加强组织领导和责任落实。各市、各有关部门要抓好本方案及“两新”相关政策的落实,严格落实项目和资金管理主体责任,强化项目和资金日常监管,多渠道、多形式开展政策解读,一视同仁平等对待各类经营主体参与设备更新和消费品以旧换新,及时开展政策执行、项目实施、资金使用、绩效目标实现等情况的自查评估,积极推广先进模式和典型经验,持续推动“两新”政策落实落细。省发展改革委要充分发挥“两新”厅际联席会议制度牵头部门作用,加强工作统筹协调和跟踪调度,会同有关部门推动重点任务落实。省财政厅要积极落实地方配套资金。设备更新各领域行业主管部门要持续做好项目谋划储备,加大力度推动设备更新项目实施。省商务厅、省交通厅、省农业农村厅等部门要按职责分工细化完善相关领域实施细则,合理制定资金均衡使用计划,组织落实好本领域相关政策。(各有关部门按职责分工负责)
山西省2026年设备更新和消费品以旧换新补贴支持标准


备注:具体补贴标准以上述各领域实施细则为准。
免责声明:本站所有信息均来源于互联网搜集,并不代表本站观点,本站不对其真实合法性负责。如有信息侵犯了您的权益,请告知,本站将立刻删除。
