全国首例工业废弃物制备低碳液氨的商业化交易正式达成,标志着化工行业绿色转型迈入新阶段。该技术不仅实现...
湖南省发改委近日公布了2026年省重点建设项目名单,其中包含两个氢能项目。这两个项目分别位于株洲市和...
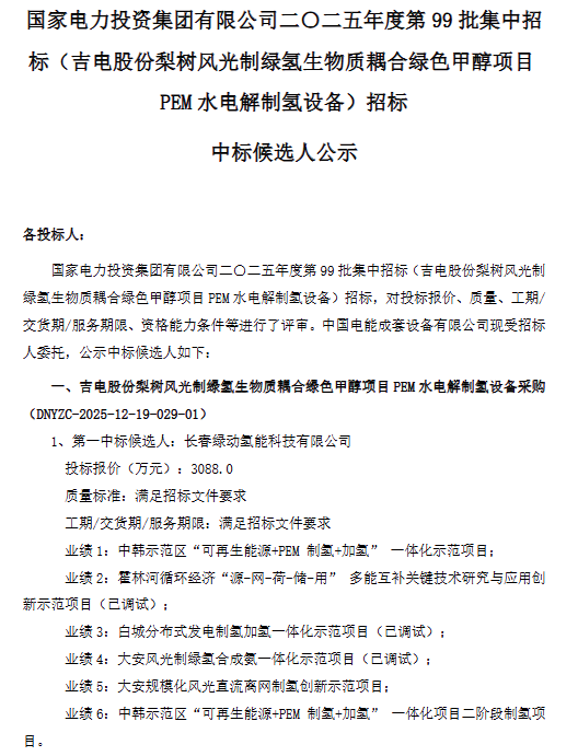
国家电力投资集团近日公布吉电股份梨树风光制绿氢生物质耦合绿色甲醇项目PEM制氢设备中标候选人,长春绿...
西安市绿色氢能制储用一体化技术重点实验室2025年度学术年会圆满召开,会议总结了实验室在绿色制氢、高...
大兴区正全力推动氢能产业成为区域新质生产力培育的核心引擎,聚焦园区规划、关键任务落实和场景拓展,打造...
东莞铭普光磁决定终止原定的光储系统智能制造项目,因市场环境变化及需求未达预期,公司选择将剩余资金转投...
安徽省能源局启动第六批能源领域首台(套)重大技术装备申报工作,重点支持新型储能、抽水蓄能等方向,推动...
广西贺州富川近日启动了一个大型独立储能电站项目,预计建成后每年可实现产值约2亿元,纳税约2000万元...
亿纬锂能大电池技术成功实现电网级应用,标志着其在储能领域迈出了关键一步。通过本征安全电芯与极简集成系...
宁德时代凭借强大的研发投入和丰富的专利储备,持续巩固在全球动力电池与储能领域的领先地位。50亿元科创...
碳化硅PCS在储能领域加速应用,2026年或将实现规模化落地。随着技术升级和政策支持,碳化硅器件凭借...
国轩高科与巴斯夫达成战略合作,共同推进固态电池技术的研发与应用。双方将结合产业化能力和材料研发经验,...
汇川技术2025年业绩表现亮眼,营业收入与净利润均实现同比增长。公司三大核心业务板块协同发展,推动整...
常州乾艺常丰工商业储能电站已成功实现并网运行,项目容量为500KW/1044KWh,采用高品质储能设...
陕西川承实业控股集团在江苏启东高新区投资建设全钒液流电池储能系统项目基地,总投资达20亿元,占地10...
博雷顿通过其间接附属公司与法国绿色电力科技公司签订储能系统采购合同,用于刚果(金)如瓦西微电网项目。...
海辰储能与KNESS集团在波兰华沙签署战略合作框架协议,聚焦乌克兰市场,推动2GWh储能项目落地。双...
采日能源的星链系列261kWh储能系统在欧洲及亚太地区持续收获订单,显示其产品性能和交付能力受到广泛...
海辰储能与KNESS集团签署战略合作框架协议,聚焦乌克兰储能市场,推动2GWh储能项目落地。双方将合...
新宙邦2025年实现营业总收入96.39亿元,净利润突破10.98亿元,同比增长16.56%。业绩增...