面向购网电量抑制与峰谷收益提升的风电场储能系统控制方法研究
作者:杨乐萍 1 邓晓宗 1,3闵烨 1闫中杰 1常峰 1郝二通 1唐宾 2周震 2
单位:1. 中国船舶集团风电发展有限公司;2. 郑州大学化工学院;3. 中船海为(新疆)新能源有限公司
引用本文:杨乐萍, 邓晓宗, 闵烨, 等. 面向购网电量抑制与峰谷收益提升的风电场储能系统控制方法研究[J]. 储能科学与技术, 2026, 15(2): 538-551.
DOI:10.19799/j.cnki.2095-4239.2025.0895
本文亮点:1、提出基于动态阈值的储能充放电决策机制。该机制根据系统功率冗余/不足状态及分时电价,动态设定差异化的充放电阈值,实现了从“指令驱动”到“市场信号驱动”的转变,有效平衡了调峰需求、设备寿命与经济效益。2、通过设计储能系统在弃风与缺电场景下的双向协同控制策略,一方面提升弃风时段储能消纳效率,另一方面减少高价购网电量,通过峰谷套利实现储能典型月收益占上网收益10%以上,同时延缓储能寿命损耗。
摘 要 随着电力交易市场价格竞争机制的不断深化,电网对风/光电消纳能力的隐性成本转嫁为显著的上网/下网电价差。枯风季风电出力低于场站负荷需求,需高价购入电网电力以维持运行,导致购网电费激增,旺风季风电场被动响应调峰指令,被迫弃风或低价售电,两者的交替波动增加了风电场运维的不确定性和经济风险。基于此,本工作提出了一种兼顾调峰与场站用电需求的风电场储能经济运行控制策略,通过构建基于购网成本、弃风损失与储能损耗的联合优化框架,综合考虑电网调度指令、日内电价、风机出力特性与储能运行约束,设计了基于动态阈值的储能充放电决策机制。该机制在功率冗余时段按峰谷差异化设置充电阈值,以平衡调峰容量储备与设备启停损耗;在功率不足时段采用电价驱动的分级放电策略,协同保障场站用电与高价放电收益。结果表明,该策略显著提升了弃风时段储能消纳效率,减少了高价购网电量,并通过峰谷套利使储能典型月收益占风电场上网收益的10%以上,同时有效延缓了储能寿命损耗,为高比例新能源场景下储能经济调度提供了可行路径。
关键词 电力交易市场化;上网/下网电价差;下网电量;场站负荷需求;储能系统
近年来,全球能源结构加速向低碳化转型,我国风电产业依托政策支持与技术突破实现了跨越式发展。截至2025年7月,全国风电累计装机容量达5.7亿kW,其中“三北”地区贡献了新增装机的70%。然而,伴随风电装机规模的快速扩张,其运行经济性面临严峻挑战。一方面,在电力市场改革背景下,分时电价机制的深化导致日内价格波动不断扩大,从而风电在集中高发时段仅能获取低电价,增大了风电消纳的波动性风险。2024年12月电网代购电价数据显示,甘肃最大峰谷电价差为0.3259元/kWh,山东、江苏、湖南、上海等7省市最大峰谷电价差大于0.9元/kWh,显著侵蚀了项目收益。另一方面,受制于调峰资源不足以及电网消纳瓶颈,2024年某西北省份,限电率突破30%已成为常态,叠加风机低出力时段场站自耗电对高价网电的依赖,进一步压缩了风电场的盈利空间。以甘肃某50 MW风电场为例,在2022年11月至2023年12月期间,下网结算电费均价为0.96元/kWh,上网电费均价为0.276元/kWh,存在0.684元/kWh的显著差价。统计数据显示,该风电场年均购网电量约为40×104~50×104kWh,二期项目(150 MW)并网后,预计全年购网电量将达110×104kWh,这将极大地增加风电场的运营成本,经济性优化迫在眉睫。
储能作为风电场柔性调节的核心载体,是解决调峰调频与弃风消纳、场站自用电优化和峰谷套利增益等问题的有效手段之一。在调峰辅助领域,提出了基于模型预测控制(MPC)和多目标哈里斯鹰(MOHHO)算法的储能调度策略,以最大化补偿预测误差和最大化平抑风电功率波动,但未考虑场站自用电需求与储能频繁充放电的问题;在场站自用电管理领域,现有研究多采用储能-柴油发电机混合供电模式,虽能降低购网成本,但忽视了分时电价机制下的套利潜力;在经济调度领域,现有方法基于静态分时电价阈值制定充放电计划,即基于固定的分时电价套利模式,储能系统的启动和停止完全依赖于事先确定的、固定的分时电价表,系统无须实时预测或动态判断,只需根据当前时间点所属的预设电价区间,即可触发相应的充电或放电指令,因此,该机制不仅难以反映动态的、高波动的且充满不确定性和经常出现极端价格的真实电力市场环境,而且易引发储能频繁充放电,加速设备老化。综上,现有研究多聚焦于单一目标优化,或侧重于储能系统参与电网调频调峰的经济调度,或局限于场站跟踪计划出力的控制运行策略,未能有效协调调峰需求与场站用电的经济性矛盾。特别是在高比例新能源并网场景下,传统储能控制策略易受功率波动影响,频繁充放电操作导致设备寿命折损,同时缺乏对峰谷电价套利与弃风消纳的协同优化机制,这些局限性制约了储能系统在风电场中的综合价值释放。
基于此,本工作设计了一种兼顾调峰与场站用电功能的风电场储能经济运行控制策略。该策略以电力现货市场的日内实时电价作为储能调度的核心信号,能够更准确地反映真实市场环境中的收益机会与风险特征。在此基础上,综合考虑电网AGC(automatic generation control,自动发电控制)调度指令、风机出力特性及储能运行边界条件,创新性地提出一种基于动态阈值的储能充放电决策机制。该机制通过三类关键阈值函数实现动态调控:谷电价/平电价时段充电阈值、峰电价时段充电阈值,以及峰电价时段放电阈值。其“动态性”体现在三个方面:一是根据分时电价自动切换阈值规则;二是阈值随电网AGC调度指令实时响应,确保充放电条件与系统功率状态精准匹配;三是在满足阈值条件时仍校验储能电量存储状态(SOC),动态限制功率以避免过充或过放。因此,该机制实现了在系统功率冗余时段,通过差异化设定峰谷充电阈值,既避免了频繁启停带来的设备损耗,又保障了调峰容量储备;在功率不足时段,则采用电价驱动的分级放电策略,协同优化场站用电保障与高价放电收益。实证表明,该策略可有效提升弃风时段的储能消纳效率,显著减少高价购网电量,典型月收益可达风电场上网收益的10%以上,同时通过合理调控启动系数将调度次数从133次降至64次,有效延缓了储能寿命损耗,为高比例新能源场景下储能系统的经济运行提供了可行的创新解决方案。
1 风电场系统架构
图1展示了一个集风电场、储能电站、场站自用电负荷、其他AGC可调负荷及电网于一体的电力系统架构。通过多级电压变换(如690 V/35 kV、35 kV/110 kV)和集电线路,将电能升压后并入电网。储能电站作为灵活调节单元,平衡风电波动性与负荷需求;场站自用电负荷为风电场设施运行所需的基础电力;其他AGC可调负荷则通过动态调整用电量参与电网调控。电网通过AGC调度指令协调各单元,实现系统功率的稳定。电网调度层下发全局指令,本地控制器(风电场、储能、负荷)执行具体操作,同时通过通信网络反馈状态,形成闭环控制,最终在保障场站自用的前提下,最大化消纳风电并维持电网稳定。
图1 电力系统架构图
2 多场景协调运行控制策略
2.1系统功率冗余条件下的多功能协调运行控制策略
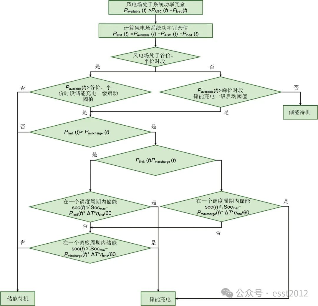
当风电场可用发电功率大于电网AGC调度指令与场站负荷用电功率之和时,所述控制方案综合考虑系统功率冗余量与储能系统运行边界条件,以判定储能系统的充电模式及风电场的实际发电功率。若系统功率冗余量小于储能系统的最小充电功率,则储能系统待机,不执行充电指令;若系统功率冗余量介于储能系统最小充电功率与最大充电功率之间,则储能系统执行充电指令,并根据其当前的SOC和调度周期来设定充电功率;而当系统功率冗余量超过储能系统的最大充电功率时,储能系统启动限功率充电模式以避免过载。同时,所述控制方案能够确保在整个调度周期内,储能系统的soc不会超过其设定的最大阈值。在执行上述充电指令之前,需判断风电场可用发电功率是否大于谷电价、平电价期间储能充电一级启动阈值和峰电价期间储能充电一级启动阈值,若是,则执行上述充电指令,反之,储能系统待机,不执行任何充电指令。具体运行控制策略如图2所示。
图2 风电场系统功率冗余状态下运行控制策略图
具体功率分配如下:
首先,计算t时刻风电场系统功率冗余值:
![]() |
式中,
为t时刻风电场系统功率冗余值,
为t时刻风电场可用发电功率,
为t时刻电网AGC调度功率,
为t时刻场站负荷用电功率。
风电场处于谷电价或者平电价时段且
>谷电价、平电价时段储能充电一级启动阈值[
],或风电场处于峰电价时段且
>峰电价时段储能充电一级启动阈值
:
其中,
,α1为谷电价、平电价期间储能充电一级启动系数;
,α2为峰电价期间储能充电一级启动系数。
(1)若
,则储能待机。
其中,
为t时刻储能最小充电功率,
为t时刻风电场实发功率。
(2)若
,则进一步检查储能系统的soc是否满足充电条件:
①当
时,储能充电,
;
②当
时,储能充电,
;
③当
时,储能待机。
其中,
为t时刻储能最大充电功率,
为t时刻储能电量存储状态,
为t时刻储能电量存储状态最大值,
为调度周期,
为t时刻储能充电功率,
为储能充电效率。
(3)若
,则进一步检查储能系统的
是否满足充电条件:
①当
时,
,
;
②当
时,
,![]() |
;
③当
时,储能待机,
。
t+1时刻储能的soc计算公式如下:
![]() |
t+1时刻储能的荷电状态SOC计算公式如下:
![]() |
式中,
为储能系统的额定容量。
该运行控制策略的目标是使风电场处于电价低谷时段时,最大化吸收并存储多余的风电以减少弃风,同时,弥补因储能系统在峰价时段大量放电造成的储备电量不足,为场站负荷用电提供更多冗余电量。在谷电价时段充电导致峰电价时段储能系统soc处于较高状态,因此设定峰电价时段储能充电一级启动阈值高于谷电价时段储能充电一级启动阈值,避免峰电价时段储能系统充放电频繁切换,减少设备损耗。
2.2系统功率不足条件下的多功能协调运行控制策略
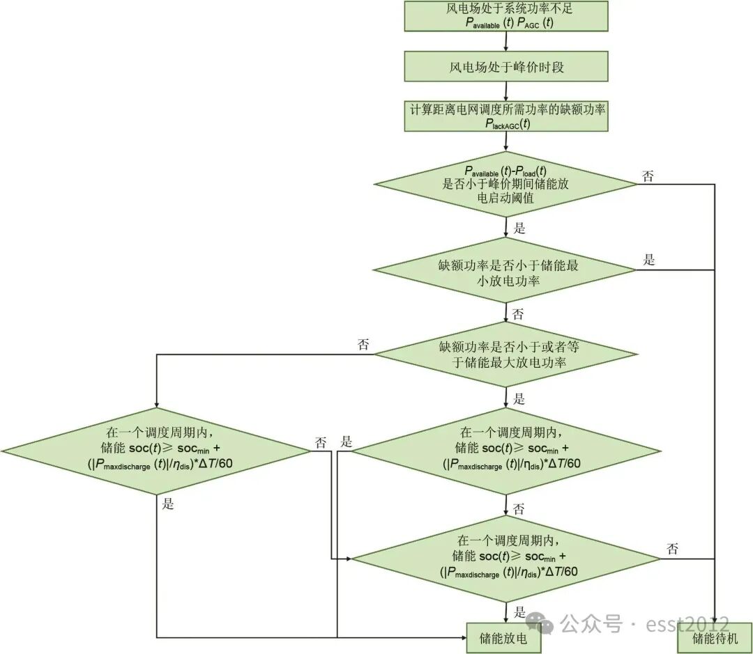
当风电系统可用发电功率小于场站负荷用电功率需求时,若下网电价高于设定电价阈值,储能系统执行放电供给场站负荷用电指令,若下网电价低于设定电价阈值,储能系统执行待机指令;当风电系统可用发电功率大于场站负荷用电功率需求时,在平电价、峰电价期间,储能系统执行放电上网指令以弥补电力缺口,确保高峰时段的电力需求得到满足,在执行放电上网指令之前,需判断风电场可用发电功率是否小于平电价、峰电价期间储能放电一级启动阈值,若是,则执行上述放电指令,反之,储能系统待机;在谷电价期间,储能系统执行待机指令。上述放电模式的放电功率根据储能系统的soc和电力缺口功率的大小进行动态调整,确保储能系统在满足放电需求的同时,避免过放或欠放,从而保持最佳的运行状态。若储能系统的soc低于设定最小值,则购买下网电以供给场站负荷用电需求。
风电场系统功率不足状态下,谷电价、平电价时段运行控制策略如图3所示。
图3 风电场系统功率不足状态下谷电价、平电价时段运行控制策略图
具体功率分配如下:
(1)若
,则储能待机,
;
(2)若
,则
。 |
其中,
为t时刻缺额功率。
①当下网电价<下网电价设定阈值时,储能待机,购买电网电以供给场站用电负荷需求,
。 |
其中,
为t时刻购电网电功率。
②当下网电价≥下网电价设定阈值时,进一步检查储能系统放电能否满足场用电需求:
若
,则储能待机,购买下网电以供给场站用电负荷需求,
。
其中,
为t时刻储能最小放电功率(储能放电功率为负值)。
若
,且
,则
, 。 |
其中,
为储能电量存储状态最小值,
为t时刻储能最大放电功率,
为t时刻储能放电功率。
若
,且
,则![]() |
,![]() |
。 |
若
,且
,则储能待机,场用电不足电量由购买下网电补充,
。
若
,且
,则![]() |
,场用电不足电量由购买下网电补充,
。
若
,且
![]() |
,则![]() , 。 |
若
,且
,则储能待机,场用电不足电量由购买下网电补充,
。
t+1时刻储能的soc计算公式如下:
![]() |
t+1时刻储能的荷电状态SOC计算公式如下:
![]() |
风电场系统功率不足状态下,峰电价时段运行控制策略如图4所示。
图4 风电场系统功率不足状态下峰电价时段运行控制策略图
具体功率分配如下:
首先,计算t时刻距离电网AGC调度指令的缺额功率值
:
![]() |
峰价期间储能放电一级启动阈值(
):
其中,
,α3为峰价期间储能放电一级启动系数。
①当
时,储能待机。
②当
时,
满足储能系统放电功率要求:
当
时,
;
当
时,
;
当
时,储能待机。
③当
时,
过高,储能系统放电无法完全覆盖距离电网AGC调度指令的缺额功率:
当
时,
;
当
时,
;
当
时,储能待机。
t+1时刻储能的soc计算公式如下:
![]() |
t+1时刻储能的荷电状态SOC计算公式如下:
![]() |
该策略旨在优化风电场在风资源不足时段及购网电费高昂情境下的能源管理。首要目标是确保风电场在风资源稀缺时段内,能够优先满足场站内部的用电需求,减少电网反向送电的压力,同时,在电力市场峰电价时期,储能系统将发挥其“能量转移”价值,通过放电上网的方式,增加风电场的售电收益。
3 算例分析
3.1参数设置
本工作选取2024年甘肃省某风电场实际数据进行仿真分析,数据分辨率为15 min,该风电场装机规模为150 MW,历史观测数据显示,该风电场2023年的10月份到2024年的2月份为枯风季,又因处于冬季,电采暖生活用电量升高,月平均购网电量约15.4×104kWh,2024年的3月份到9月份为旺风季,月平均购网电量约3.45×104kWh。配建的储能系统装机规模为22.5 MW/90 MWh,具体计算参数设置如表1所示。
表1 仿真计算参数表 
3.2结果及分析
3.2.1 枯风季典型月仿真分析
枯风季某典型月风电场与储能一体化调度仿真结果如图5所示,该典型月风电场电力市场交易电价在40~650元/MWh波动变化,呈现午间电价低、晚间电价高的特点,这主要由该地区午间光伏发电优先上网造成。通过仿真测算,该枯风季典型月风电场可发电量为3140.6×104kWh,由于负荷需求较低,电网AGC调度电量仅为1963.5×104kWh,通过储能系统在电价较低时充电,电价较高时放电,在风电出力不足时供给场站负荷用电,结果显示储能系统累计充电119.2×104kWh,放电96.6×104kWh,风电场实际上网电量为1896.8×104kWh,风电场购网电量为0.36×104kWh,相比风电场原始购网电量10.83×104kWh,减少了10.47×104kWh,大幅降低了运营成本。假设该风电场上网电量全部参与市场化交易,通过测算,该月风电场售电收益为398.37万元,由储能调峰带来的放电上网收益为54.44万元,占风电场售电收益的13.6%。
图5 枯风季典型月风电场出力变化情况
该月配建储能SOC变化如图6所示,结果显示储能系统的充放电动作累计次数为64次,整体趋势呈两充两放,避免了储能系统频繁调度带来的储能寿命损耗。而在基准策略下(α1、α2、α3均为0),储能系统累计充电124.7×104kWh,放电101.6万kWh,风电场实际上网电量为1901.9×104kWh,风电场购网电量为3.7×103kWh,风电场售电收益为401.1万元,由储能调峰带来的放电上网收益为57.1万元。尽管储能的充放电量有所增加,但增幅较小,风电场售电收益仅增加3.33万元,此时,储能调度次数为133次,极为频繁。
图6 枯风季典型月储能SOC变化情况
该枯风季典型月某连续典型日(两日)风电场出力变化情况如图7所示。可以看出,在峰电价期间,若风电场出力不足,储能系统可放电上网,以增加售电收益;在谷电价期间(50~160 min),风电场连续满发时,多余电量仅有部分存入储能系统,由于储能放电受限于电价,因而不可避免产生大量弃电,峰谷电价套利空间较小,这样可以避免储能系统频繁调度带来的设备损耗,但却无法获取高的套利空间。
图7 连续典型日风电场出力变化情况
储能放电上网实现峰谷套利与市场交易电价阈值紧密相关。在不同市场交易电价阈值下,风电场与储能的运行情况如表2所示。随着市场交易电价阈值不断增加,当市场交易电价低于市场交易电价阈值时,储能不参与放电上网,因此,充放电电量显著减少;当市场交易电价阈值达到500元/MWh时,储能累计放电电量减至82.4×104 kWh,充电电量为103.7×104 kWh,上网电量累计减至1882.4×104 kWh。
表2 不同市场交易电价阈值下枯风季典型月风电场与储能运行情况表 
3.2.2 旺风季典型月仿真分析
旺风季某典型月风电场与储能一体化调度仿真结果如图8所示,该典型月风电场市场交易电价与枯风季类似,也在40~650元/MWh区间波动变化,呈现午间电价低、晚间电价高的特点。由于风电大发,电力供过于求,与上述枯风季某典型月相比,市场交易电价明显下跌。经仿真测算,该旺风季典型月内,风电场可发电量为4315.7×104kWh,实际电网AGC调度电量为2898.5×104kWh,在电价低谷时段,储能累计充电149.0×104kWh,在电价较高时或风电场出力不足时,储能累计放电120.7×104kWh,风电场实际上网电量为2701.4×104kWh,风电场售电收益仅增加至365.3万元,风电场购网电量为0.099×104kWh,相比风电场原始购网电量2.8×104kWh,减少了2.701×104kWh,大幅降低了运营成本。同时,储能调峰产生的放电收益为54.64万元,占风电场售电收益的14.9%。
图8 旺风季典型月风电场出力变化情况
旺风季典型月配建储能SOC变化如图9所示,结果显示储能系统的充放电动作整体趋势呈两充两放(77次)。而在基准策略下(α1、α2、α3均为0),储能系统累计充电155.9×104 kWh,放电126.7×104 kWh,风电场实际上网电量为2707.4×104 kWh,风电场购网电量为0.14×104 kWh,风电场售电收益为367.4万元,由储能调峰带来的放电上网收益为56.7万元。此时,储能调度次数为111次,也较为频繁,但风电场售电收益仅增加2.1万元,套利空间极为有限。
图9 旺风季典型月储能SOC变化情况
旺风季某连续典型日风电场出力变化情况如图10所示,在谷电价期间,风电场可用功率大于电网AGC调度指令时,储能充电存储多余电量,在峰电价期间,储能放电上网,增加售电收益,实现峰谷套利。旺风季该连续典型日电价相对低迷,其中40元/MWh的电价占比达59%,因此,在风电场出力不足且电价较低时段(26~68 min以及130~153 min),储能不进行放电套利,获利空间较为有限。
图10 连续典型日风电场出力变化情况
以旺风季典型月数据为例,若市场交易电价阈值为100元/MWh,当市场交易电价大于市场交易电价阈值时,储能可在风电出力不足以满足电网调度指令的条件下放电上网,此时储能累计放电电量为129.4×104 kWh,充电电量为159.2×104 kWh,月调度次数为72次,此时,上网电量可达2710.1×104 kWh。由于放电电量增加,储能备用存储电量不足,因此购网电量较高(为0.14×104 kWh),如表3所示。随着市场交易电价阈值不断增加,当市场交易电价低于市场交易电价阈值时,储能不参与放电上网,因此,充放电电量显著减少。当市场交易电价阈值达到500元/MWh时,储能累计放电电量减至44.5×104 kWh,充电电量为58.9×104 kWh,上网电量累计减至2625.1×104 kWh。此时,由于储能放电受限,储能备用存储电量充裕,可满足风电出力不足且购网电价较高时场站负荷的用电需求,因此,购网电量为0。
表3 不同市场交易电价阈值下旺风季典型月风电场与储能运行情况表 
3.2.3 储能启动阈值对调节结果的影响
本节以旺风季典型月不同储能充放电启动阈值为例,验证储能启动阈值对风电场与储能系统运行调度的影响。
当不设置谷电价、平电价期间储能充电一级启动系数(α1)时,储能累计调度78次,此时风电场上网电量为2701.7×104 kWh,如表4所示。当α1从0逐渐增加至0.1时,储能的调度次数减少至70次;随着α1继续增加,储能的调度次数趋于稳定,但储能的充电量和放电量逐渐减小,相应地影响风电场的上网电量和售电收益。因此,α1值较大,可以避免储能频繁调度问题,但会减弱调峰效果,使风电场收益下降;α1值较小,可以充分发挥储能低价充电的功能,但会引发储能频繁调度,导致电池寿命损耗问题。因此,需要设置合理的α1值,引导储能低价充电,同时避免频繁充放电动作,从而降低电池损耗,本工作中α1取值为0.1。
表4 谷电价、平电价期间储能充电一级启动系数对风电场与储能运行影响情况表 
当不设置峰电价期间储能放电一级启动系数(α3)时,储能的调度次数为74次,如表5所示。当α3从0逐渐增加至0.1时,受储能放电限制,调度次数降至70次,同时,风电场的上网电量下降;当α3从0.1逐渐增加至0.6时,平电价、峰电价期间储能放电限制不断增加,导致储能充放电电量快速下降,从而降低风电场上网电量,影响风电场的售电收益。因此,α3值的设置对于峰电价期间储能放电套利的影响十分显著:α3较小,会引起储能频繁调度,导致电池损耗问题;α3较大,会导致储能放电受限,从而大幅降低风电场售电收益。因此,需要设置合理的α3值,最大程度地实现峰谷套利,同时减少储能频繁调度带来的电池损耗问题,本论文中α3取值为0.1。
表5 峰电价期间储能放电一级启动阈值对风电场与储能运行影响情况表 
当不设置峰电价期间储能充电一级启动系数(α2)时,储能调度次数为89次,如表6所示。当α2从0增加至0.1时,储能调度次数显著减少至73次,此时由于旺风季谷电价期间储能充电量充足,峰电价期间储能充电受限并不显著影响储能的调峰能力和风电场的售电收益;当α2从0.1增加至0.6时,储能的调度次数减至70次,同时,风电场的售电收益保持稳定。因此,旺风季α2的合理设置可有效解决储能频繁调度问题,本项目将α2设置为0.6。
表6 峰电价期间储能充电一级启动阈值对风电场与储能运行影响情况表 
因此,本工作提出了一种基于实时电价信号、电网AGC调度指令及储能系统状态动态调整的充放电触发机制。通过谷电价/平电价时段充电阈值f1(t)=(α1+1)×PAGC(t)、峰电价时段充电阈值f2(t)=(α2+1)×PAGC(t),以及峰电价时段放电阈值f3(t)=(1-α3)×PAGC(t)这3类储能充放电启动阈值函数实现系统的“动态性”调节,具体体现在以下三方面:一是电价时段自适应,根据分时电价自动切换阈值规则;二是功率状态实时响应,阈值随电网调度指令PAGC(t)波动,确保动作条件与系统功率冗余或缺额精准匹配;三是soc约束下的功率调整,即使满足阈值条件,仍需校验储能电量存储状态,动态限制充放电功率以避免过充或过放。通过合理设计储能启动系数以动态调控储能启动阈值,该策略在极端场景下不仅能保障场站基本用电需求(如旺风季高阈值下实现零购网),还能有效延缓储能寿命损耗(如通过调整阈值将调度次数从133次降至64次),体现了其良好的鲁棒性。这为实际工程中的参数整定提供了依据,即需根据风电场对风险和收益的偏好来设定启动阈值。
4 结论
本工作在考虑电网调度指令、日内电价信号、风机出力特性及储能运行边界条件的基础上,提出了一种基于动态阈值的储能充放电决策方法。该方法基于市场交易电价信号,通过设置峰谷电价时段充放电阈值,规避储能系统频繁调度,利用电价驱动分级放电控制策略,实现了高电价差场景下风电场峰谷套利以及场站用电的双重保障,提升了风电场售电收益,降低了运维成本。本论文提出的基于动态阈值的储能充放电决策方法,通过创新性地耦合电力现货市场实时电价信号、电网AGC调度指令、风机出力特性与储能运行边界条件,构建了一套兼顾调峰需求与场站用电经济性的自适应控制框架。该方法的核心在于设计了峰谷时段差异化的动态阈值机制:在系统功率冗余时段,通过设置充电阈值,在有效消纳弃风电量的同时,显著降低了储能调度次数(如枯风季调度次数从133次优化至64次),延缓了设备寿命损耗;在系统功率不足时段,则采用电价驱动的分级放电策略,优先保障场站自用电需求,并在峰电价时段放电上网实现峰谷套利。实证结果表明,该策略在甘肃某风电场应用中,典型月储能放电收益占风电场上网收益的10%以上,购网电量降低超过90%(从10.83×104kWh降至0.36×104kWh),实现了经济性与设备耐久性的平衡,为高比例新能源场景下储能系统的经济运行提供了可量化、可推广的创新解决方案。
第一作者及通讯作者:杨乐萍(1994—),女,博士,工程师,从事综合能源规划与运行控制技术。
基金信息:新疆维吾尔自治区重大科技专项(2022A1001-3)。
免责声明:本站所有信息均来源于互联网搜集,并不代表本站观点,本站不对其真实合法性负责。如有信息侵犯了您的权益,请告知,本站将立刻删除。

,


。
。
,
。
,则
,
。
,则

,则
,
。




