山西460MW/1.4GWh储能项目招标|共享储能建设全攻略
北极星储能网讯:2026年3月20日,山西省发布两个储能项目招标公告,采购范围涉及EPC和储能设备,规模共460MW/1.4GWh。
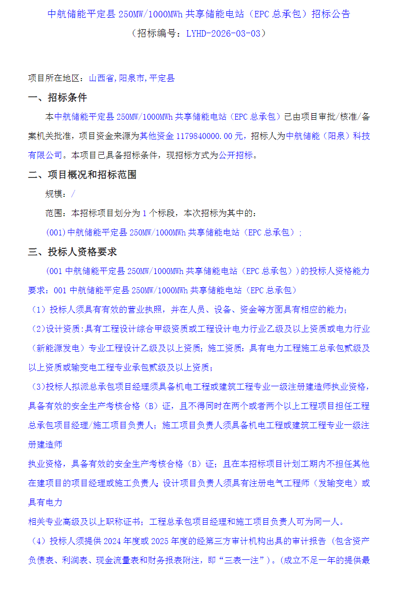
中航储能平定县250MW/1000MWh共享储能电站(EPC总承包)
电站总规模250MW/1000MWh,项目资金来源为其他资金117984万元,合单价1.18元/Wh。项目允许联合体投标,满足相关条件即可。
中铁十八局集团第二工程有限公司临环峰200W400Mh共享储能电站项目(EPC总承包)项目部储能设备招标
项目占地约44.26亩,新建一座220kV预制式储能升压站,升压区域主要包含1台230VA主变、预留两回220kV间隔、GTS、设备预制舱和生活预制舱等,储能区域为200MW/400MWh共享储能和10MW/30S超级电容储能,以及其他相关配套设施建设。
供应商须提供两年内招标物资供货业绩证明至少5份,新成立的公司(2025年5月成立的)可以不提供供货业绩证明。不接受联合体参与。
原文如下:



免责声明:本站所有信息均来源于互联网搜集,并不代表本站观点,本站不对其真实合法性负责。如有信息侵犯了您的权益,请告知,本站将立刻删除。
