河北180MW储能电站EPC招标|独立储能项目全攻略
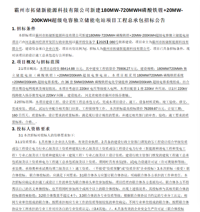
北极星储能网获悉,3月18日,河北省廊坊市霸州市拓维新能源科技有限公司发布其新建独立储能电站项目工程总承包招标公告。
根据公告,该项目位于河北省廊坊市霸州市杨子湖镇,总投资约8.84亿元。项目建设规模为180MW/720MWh磷酸铁锂储能系统与20MW/200kWh超级电容系统,将配套建设一座220kV升压站,并以一回220kV线路接入电网。项目工程总承包招标控制价为76359.87万元,计划工期为160日历天。
本次招标范围涵盖项目的设计、施工、设备采购、调试及试运行等全过程内容。招标公告对投标人(或联合体)的资质提出了明确要求,涉及工程设计、建筑工程及电力工程施工、承装(修、试)电力设施许可证等多个方面,并设定了详细的业绩与人员资格门槛。
相关公告如下:



免责声明:本站所有信息均来源于互联网搜集,并不代表本站观点,本站不对其真实合法性负责。如有信息侵犯了您的权益,请告知,本站将立刻删除。
