新疆绿氢绿氨项目EPC招标|年产12万吨绿氢70万吨绿氨
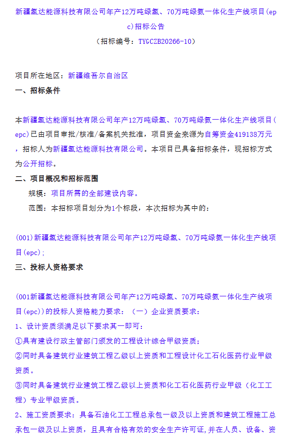
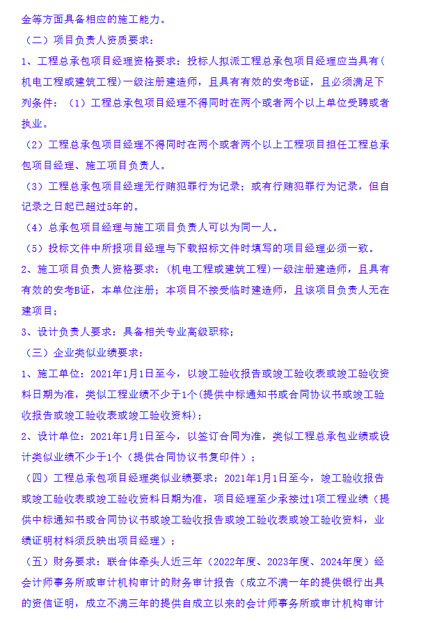
北极星氢能网获悉,近日,新疆氢达能源科技有限公司年产12万吨绿氢、70万吨绿氨一体化生产线项目(epc)招标公告。该项目位于新疆维吾尔自治区,项目允许联合体投标。
详情如下:



免责声明:本站所有信息均来源于互联网搜集,并不代表本站观点,本站不对其真实合法性负责。如有信息侵犯了您的权益,请告知,本站将立刻删除。
北极星氢能网获悉,近日,新疆氢达能源科技有限公司年产12万吨绿氢、70万吨绿氨一体化生产线项目(epc)招标公告。该项目位于新疆维吾尔自治区,项目允许联合体投标。
详情如下:



免责声明:本站所有信息均来源于互联网搜集,并不代表本站观点,本站不对其真实合法性负责。如有信息侵犯了您的权益,请告知,本站将立刻删除。