华能新疆200MW/800MWh独立储能项目启动施工招标
北极星储能网获悉,2月13日,华能新疆公司正式发布鄯善县20万千瓦/80万千瓦时独立储能项目施工工程招标公告。该项目位于新疆吐鲁番市鄯善县,拟新建一座20万千瓦/80万千瓦时独立储能电站,同步建设一座220千伏汇集站(本期建设1×240兆伏安主变),计划2026年4月开工、11月投产发电。
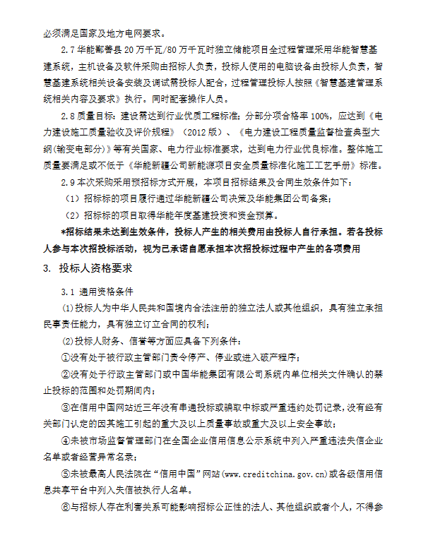
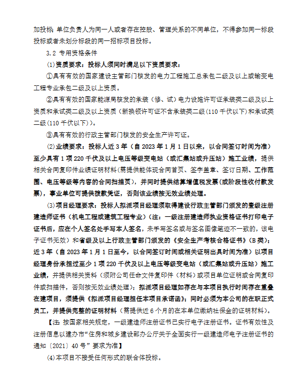
本次招标范围涵盖储能区及升压站乙供设备材料供货、土建安装、调试、竣工验收等全流程工作,并明确要求建设质量达到行业优质工程标准。投标人须具备电力工程施工总承包二级及以上(或输变电专业承包二级及以上)资质,且近3年至少具有1项220千伏及以上电压等级变电站施工业绩。
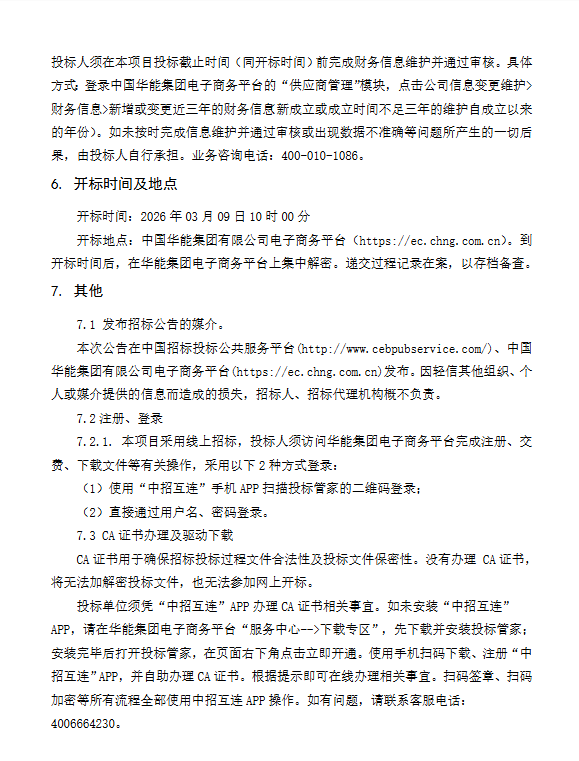
招标文件获取时间为2026年2月13日9时至2月27日17时,投标截止及开标时间为2026年3月9日10时。项目采用预招标方式,招标结果生效需满足华能集团决策备案及投资预算下达等条件。
具体公告如下:








免责声明:本站所有信息均来源于互联网搜集,并不代表本站观点,本站不对其真实合法性负责。如有信息侵犯了您的权益,请告知,本站将立刻删除。
