江西推进算力发展措施:支持采用液冷、新型储能等新技术建设数据中心
北极星储能网获悉,1月5日,江西省发展改革委、江西省数据局等部门印发《关于融入全国一体化算力网推进全省算力高质量发展的若干措施》。文件提出:促进数据中心节能降耗。持续开展绿色数据中心建设,支持采用液冷、新型储能、模块化电源、余热回收利用等新技术建设数据中心。鼓励数据中心通过绿证绿电交易等方式提升绿电消费比例。
推动算电协同。统筹算力设施需求和新能源资源禀赋,推动算力设施与新能源协同规划布局,支持符合条件的项目利用“源网荷储”、绿电直连等新型电力系统模式,优化数据中心绿色电力供给,提升数据中心用能效率。
严格数据中心项目节能审查,将新建及改扩建数据中心可再生能源利用目标和方案作为节能审查重要内容。结合各地淘汰存量低效数据中心,实施新上数据中心项目能耗等量或减量替代。新建及改扩建数据中心PUE一般不超过1.25,优先支持绿电占比较高的项目。加快“老旧小散”数据中心改造升级,对PUE高于1.5的数据中心实施整体能效提升行动。
政策原文及官方解读如下:
江西省发展改革委(江西省数据局)等部门印发
关于融入全国一体化算力网推进全省算力
高质量发展的若干措施的通知
赣发改数据〔2025〕945号
各设区市发展改革委、数据主管部门、党委网信办、教育局、科技局、工业和信息化局、国资委、政务服务主管部门、通信发展办公室,赣江新区相关部门,省直有关单位:
省发展改革委(省数据局)会同有关部门研究制定了《关于融入全国一体化算力网推进全省算力高质量发展的若干措施》,现印发给你们,请认真贯彻落实。
江西省发展改革委(江西省数据局) 中共江西省委网信办
江西省教育厅 江西省科技厅 江西省工业和信息化厅
江西省国资委 江西省政务服务办 江西省通信管理局
2025年12月30日
关于融入全国一体化算力网推进全省算力高质量发展的若干措施
按照国家发展改革委等《关于深入实施“东数西算”工程加快构建全国一体化算力网的实施意见》《数据中心绿色低碳发展专项行动计划》等要求,结合我省实际,制定若干措施如下。
围绕融入全国一体化算力网,按照统筹布局、适度超前,政府引导、市场主导,以用定建、以用促建,有效配置、合理调度,绿色低碳、安全可靠的原则,深化我省算数、算网、算电融合,全省形成布局合理、普惠易用、绿色安全的算力基础设施建设格局。力争到2027年,算力规模方面,通用算力整合升级稳步发展,智能算力服务能力(含建设和调度)达到2000PFlops(FP16)左右,超级算力适应省内发展需求,算力规模与经济社会数智化发展需求相匹配;算力调度方面,全省一体化算力调度机制基本建立,全省数据中心按照统一标准接入,形成全省算力资源“一本账”;算力能效方面,全省数据中心整体上架率高于60%,全省数据中心平均电能利用效率(PUE)降至1.5以下,可再生能源利用比例进一步提升,平均单位算力能效和碳效实现提高;场景应用方面,算力服务普惠易用水平明显提升,算力产业有序发展并赋能千行百业,打造100个算力赋能的典型应用场景;算网安全方面,算力基础设施安全防护体系更加完善,有效支撑算力基础设施稳定运行和全省数据安全。到2030年,全省智算服务能力(含建设和调度)提升至5000PFlops(FP16)以上,多元算力泛在融合,有力支撑“人工智能+”行动,更好满足经济社会数智化发展需求。
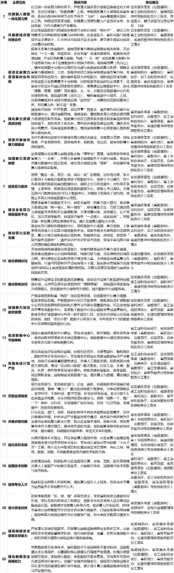
一、积极融入“东数西算”工程
1.对接融入国家一体化算力网。在全国一体化算力网布局下,严格落实国家算力基础设施建设有关政策,主动对接融入“东数西算”工程,争取国家算力大通道在我省布局,推动西部地区枢纽节点作为算力“飞地”;面向粤港澳大湾区、长三角、海西经济区等地区,加强算力资源和算力产业互补协作、协同发展,合作共建算力产业基地。
2.开展跨域供需对接合作。在省级层面推动与西部国家枢纽节点所在地区“结对子”,建立以市场需求为导向的跨区域算力协同机制。在各设区市、省有关部门梳理算力需求基础上,汇总形成全省算力需求清单,建立健全跨省层面算力供需对接机制。
二、统筹谋划全省算力发展布局
3.促进全省算力资源集约化布局。瞄准未来算力发展趋势,遵照国家算力基础设施建设有关政策,立足我省“一主一副、两翼联动、多点支撑”区域发展格局,根据各地资源禀赋、产业结构和算力基础,构建“一北一南”高性能算力集群+N个城市算力网+X个边缘数据中心的算力布局。南昌都市圈(含九江)、赣州省域副中心城市分别打造北部与南部高性能算力集群,保障全省算力基础需求;上饶、宜春等地结合实际探索建设城市算力网,发展智算等先进算力,提升高性能算力供给能力,辐射周边区域发展;其他设区市在智算需求十分明确、对时延要求极高的特定场景下,经省级评估论证与通过国家有关规定后,审慎建设边缘数据中心,形成“通算、智算、超算”深度融合,大、中、小型及边缘数据中心有机衔接的布局。南昌都市圈(含九江)、赣州省域副中心城市、上饶、宜春统筹规划本地算力基础设施“起步区”,明确空间范围和管理主体,引导算力向“起步区”集聚。
4.强化算力资源高效协同。通用算力按照“严控新建,盘活存量”的要求,逐步整合盘活省内零散数据中心,通过高端替换、增减挂钩、重组整合等方式推进通用算力资源规范有序发展。智能算力在符合国家有关规定和全省规划布局的前提下,发挥各类主体优势,集约化开展智算建设运营,满足多元化市场需求。统筹建设超级算力,推动省级超算中心深度融入国家超算互联网体系。
5.探索开展城市算力网建设。支持有条件的设区市开展城市算力网试点建设,发挥算力资源、绿电资源、产业资源优势,提供低成本、低耗能、高品质、易使用的算力供给服务。
三、科学合理用好现有算力
6.加强算力资源纳管。省级层面对全省算力基础设施实施“清单化”管理,滚动更新形成全省算力“一本账”,并纳入全省算力调度服务平台进行调度。各设区市要对数据中心登记造册、建立算力基础设施“清单”,并加强市域算力资源统筹集聚。
7.提高算力能效。按照“整合一批、改造一批、淘汰一批”的思路,对布局分散、集中后有利于大幅提升能耗管理水平的数据中心,原则上予以整合;对于布局合理但耗能较高的数据中心,原则上实行改造提升;对布局不合理、上架率低、耗能高且效益差的数据中心,原则上予以淘汰。市域范围内已有建成投用1年以上数据中心,且整体上架率低于50%的,原则上不再支持新建数据中心项目。
四、建立算力一体化调度服务体系
8.建设全省算力调度服务平台。搭建全省算力调度服务平台,制定全省统一的算力接入规范,推动算力基础设施“统一接入、统一调度”,形成覆盖全省、互联互通的算力调度服务体系和平台基础框架,支撑供需对接、高效撮合、公开竞价、灵活交易等服务,促进算力服务“一点接入、即取即用”。对接全国一体化算力网监测调度平台,融入全国算力服务大市场。
9.推动算力互联互通。各设区市已建和在建数据中心,应将数据中心规模、算力资源、上架率等信息接入全省算力调度服务平台。探索开展多元异构算力资源纳管、算力市场交易和相应运营机制,构建跨行业、跨地区、跨层级“算力服务资源池”,逐步盘活社会泛在算力资源,实现全省范围内算力资源的融合调度和弹性供给。
五、推动算网算电融合发展
10.推动算网协同。支持现有网络通道进行改造提升,按需构建各设区市算力直连通道,推动重点数据中心之间网络直联,构建互联互通、灵活弹性的省域算力网。依托通信运营商和其他市场主体力量,支持建设高通量算力传输网络,打通与国家枢纽节点间网络主干道,按需推动市域算力资源池间100G以上高速直连和毫秒级时延,为算力资源灵活调度与高效协同提供支撑。
11.推动算电协同。统筹算力设施需求和新能源资源禀赋,推动算力设施与新能源协同规划布局,支持符合条件的项目利用“源网荷储”、绿电直连等新型电力系统模式,优化数据中心绿色电力供给,提升数据中心用能效率。
六、促进算力绿色低碳发展
12.加强算力项目能效管理。严格实施国家和省“两高”项目管理政策,加强数据中心算力规模、能耗等指标监测。严格数据中心项目节能审查,将新建及改扩建数据中心可再生能源利用目标和方案作为节能审查重要内容。结合各地淘汰存量低效数据中心,实施新上数据中心项目能耗等量或减量替代。新建及改扩建数据中心PUE一般不超过1.25,优先支持绿电占比较高的项目。加快“老旧小散”数据中心改造升级,对PUE高于1.5的数据中心实施整体能效提升行动。
13.促进数据中心节能降耗。持续开展绿色数据中心建设,支持采用液冷、新型储能、模块化电源、余热回收利用等新技术建设数据中心。鼓励数据中心通过绿证绿电交易等方式提升绿电消费比例。
七、深化算力赋能行业应用
14.发展先进计算产业。依托我省电子信息制造基础,积极引进芯片、关键零部件、整机制造、数据库等企业落地落户。支持有条件的设区市建设数据标注产业基地,加快行业高质量数据集建设,支撑人工智能发展。抢抓基础大模型开源机遇,推动“后训练+微调”模式落地,打造工业、交通、教育、医疗、政务等垂直领域大模型。积极发展AI智能体、具身智能、低空智联装备。因地制宜发展数据产业,推进算力与数据、算法融合创新。
15.开放应用场景。坚持应用牵引,推动政府部门、企业、高校、科研院所等开放高价值应用场景,编制“算力+”重点应用场景开放清单。力争在智能制造、低空经济、生物经济、数字文创、社会治理等领域,推出100个左右典型应用场景,并支持民间投资积极参与。按照“成熟一个、推广一个”原则,分行业、分领域推广标杆项目,形成“以点带面、全域提升”的应用发展格局。
16.开展供需对接。针对企业、部门、高校、科研院所等不同主体数智化转型需求,实行分类精准对接。针对重点产业数智化转型痛点,联合算力供应商为企业提供定制化算力解决方案,助力企业降本增效、创新升级。深化智算与政务大模型融合,推动政务流程再造。强化超算资源与科研项目对接,提升高校、科研院所科研效率、促进交叉学科创新。
八、加大算力要素保障支撑
17.强化项目支撑。对通过国家有关规定、符合我省算力规划布局、对全省算力基础设施发展有重要引领支撑的重大项目,支持列入省项目带动战略“十百千万”工程,纳入省大中型项目和省重点建设项目清单,并在土地、网络、数据、用能、市政配套建设等方面给予相应支持。
18.加强技术创新。积极推动高校、科研院所与企业围绕计算、存储、互联、软件等领域共建人工智能产学研联合实验室,开展联合攻关,加速算力技术创新与应用转化。
19.培育专业人才。构建校企协同育人创新机制,强化算力相关人才培养,引进高水平算力运营服务企业和复合型人才。
20.加大资金扶持。积极争取国家“投、贷、债”政策性资金,发挥省财政资金激励引导作用,支持布局内的重点工程建设,创新多元化资金投入算力基础设施建设运营。鼓励通过发放算力券等方式,促进算力开发应用,2026年省级层面统筹数字经济资金启动算力券服务,后续按实施成效调整。鼓励将算力基础设施作为公共服务产品,加大政府采购算力服务力度。
九、加强安全保障能力建设
21.提高网络安全保障支撑能力。严格落实法律法规要求,开展算力基础设施网络安全防护工作,完善网络安全监测预警响应机制,提升风险监测、预警、处置及溯源能力。组织开展关键算力基础设施灾难恢复演练。
22.强化数据安全保障能力。完善数据安全治理体系,强化数据全生命周期安全管理机制,加强数据分类分级保护,对重要和核心数据实行精准严格管理。加强关键数据容灾备份,实现核心数据、重要数据灾备全覆盖。支持有条件的地方建设异地灾备中心。加强产业链供应链安全,鼓励算力基础设施采用安全可信的基础软硬件进行建设,逐步提升算力基础设施使用自主可控设备比例。
在省发展数字经济领导小组领导下,省发展改革委(省数据局)、省委网信办、省教育厅、省科技厅、省工业和信息化厅、省国资委、省政务服务办、省通信管理局等建立工作机制,统筹协调全省算力基础设施建设,开展省级规划布局、评估论证、政策评价等工作,推动各项举措落地落实,引导算力高质量发展。各地要结合实际细化目标任务,强化具体举措,切实落实责任分工,推进各项任务落地见效,严禁数据中心参与虚拟货币“挖矿”等非法活动,共同促进全省算力高质量发展,加快融入全国一体化算力网。
附:《任务分工表》

免责声明:本站所有信息均来源于互联网搜集,并不代表本站观点,本站不对其真实合法性负责。如有信息侵犯了您的权益,请告知,本站将立刻删除。
