天际股份收到深交所监管函:商誉减值测试不规范、财务核算不准确、信息披露不规范
北极星储能网获悉,1月16日,天际股份披露,天际新能源科技股份有限公司于近日收到中国证券监督委员会广东监管局出具的《关于对天际新能源科技股份有限公司采取责令改正措施并对吴锡盾、杨志轩、郑文龙采取出具警示函措施的决定》和深圳证券交易所出具的《关于对天际新能源科技股份有限公司、吴锡盾、杨志轩、郑文龙的监管函》。
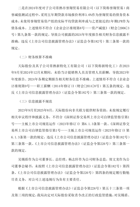
《决定书》主要内容包括商誉减值测试不规范、财务核算不准确、信息披露不规范。
其中,商誉减值测试不规范包括一是在2023年度对子公司江苏新泰材料科技有限公司(以下简称新泰材料)商誉减值测试过程中,对资产组新泰材料2028年及永续期销量增长率预测依据不充分,未谨慎考虑并获取实现高于行业研究报告增长率的依据;对2024年印花税发生额的预测不合理,未考虑除销售及运输环节外的印花税;对未来生产材料成本进行预测的依据不充分,未获取生产材料的合理采购价。上述情形不符合《企业会计准则第8号——资产减值》(财会[2006]3号)第十一条第一款、第二款、第四款等相关规定,导致公司披露的2023年年度报告相关财务信息披露不准确,违反《上市公司信息披露管理办法》(证监会令第182号)第三条第一款的规定。
二是在2024年度对子公司常熟市誉翔贸易有限公司(以下简称誉翔贸易)商誉减值测试过程中,采用五年期贷款市场报价利率3.6%作为誉翔贸易的债务资本成本,未使用誉翔贸易资产组的实际平均贷款利率或与之更接近的1年期LPR作为债务成本。上述情形不符合《企业会计准则第8号——资产减值》(财会[2006]3号)第九条第一款的规定,导致公司披露的2024年年度报告相关财务信息披露不准确,违反《上市公司信息披露管理办法》(证监会令第182号)第三条第一款的规定。
《监管函》主要内容包括一是2023年度对子公司江苏新泰材料科技有限公司、2024年度对子公司常熟市誉翔贸易有限公司的商誉减值测试不规范。二是你公司及子公司常熟新特化工有限公司2023年9月至2024年12月未恰当计提销售人员及管理人员薪酬。三是你公司2023年9月至2025年8月向非关联方提供的财务资助未接规定履行相关审议程序和信息披露义务。
原公告如下:




免责声明:本站所有信息均来源于互联网搜集,并不代表本站观点,本站不对其真实合法性负责。如有信息侵犯了您的权益,请告知,本站将立刻删除。
