含直流侧储能的柔性互联交流微电网群分布协调控制策略
作者:刘方洲 1 陈纪桥 1崔泽颖 2 赵阳 1裘皓宇 1
单位:1. 国网浙江省电力有限公司丽水供电公司 2. 北京交通大学
引用本文:刘方洲, 陈纪桥, 崔泽颖, 等. 含直流侧储能的柔性互联交流微电网群分布协调控制策略[J]. 储能科学与技术, 2025, 14(12): 4594-4607.
DOI:10.19799/j.cnki.2095-4239.2025.0626
本文亮点:1.构建了柔性互联微网三层控制架构,实现子系统之间的控制交互 2.对多IVSC采用对等协调控制,在实现控制目标的基础上,对速度有所提高 3.将共享储能与柔性互联微电网系统进行结合,并实现协调控制
摘 要 含直流侧储能的柔性互联交流微电网群有着比传统微电网群更加明显的优势,具有重要研究意义,但是目前针对此类型微电网的控制策略研究较少。因此,本工作针对含直流侧储能和多个互联换流器(interlinking voltage source converter,IVSC)的柔性互联交流微电网群系统进行分析和研究。首先建立柔性互联交流微网群的分层分布式协调控制架构,包含本地控制层、微网控制层以及集群协调控制层。然后,针对微网控制层提出了分布式二次频率控制器以及分布式二次电压控制器,实现微网内部功率分配、频率/平均电压恢复的控制目标;针对集群协调控制层,基于微网之间关键电气量归一化原理和有限时间一致性算法,提出了多柔直IVSC的分布式对等协调控制策略,在维持直流配电母线电压稳定的同时,实现互联微电网间的功率按比例分配等控制目标。最后,利用Matlab/Simulink搭建仿真模型,验证了控制策略的有效性。
关键词 微电网群;直流侧储能;柔性互联;分布式协调控制;分层控制
近年来,日益增长的能源需求与环境污染问题促进了分布式可再生能源的发展。分布式电源(distributed generations,DG)虽然可以有效改善传统发电方式产生的环境污染问题,但也给配电网的稳定运行带来严峻挑战。微电网(micro grid,MG)技术能整合多种分布式电源,是消纳可再生能源、解决能源危机与环境问题的重要手段。由两个或多个互联的微电网组成的系统即为微电网群,可以大幅度提高微电网的消纳能力。相较于基于电力电子设备互联的微电网群,基于互联换流器(interlinking voltage source converter,IVSC)的多端柔直互联的微电网群具有更明显的优势。当柔性互联微网群自主运行时,由于缺乏大电网的频率和电压支撑,对系统的控制技术提出了更大的挑战,并且多端柔性互联微电网群由于控制对象及控制目标比较多,单一的分层控制策略无法满足系统的自治性与灵活性,微网群之间的协调控制以及母线电压稳定等控制目标难以实现,需要研究更加可靠有效的分层控制策略。
由于可再生能源具有天然的出力随机性、波动性,电力供需间的矛盾日益凸显。储能装置的充足容量和快速响应性能已成为新能源稳定运行的关键保障。储能电池由于其稳定的功率输出特性,常用作储能变流器中的储能设备。本工作通过在柔性互联交流微网群系统中引入直流侧储能系统,实现对不同情况的故障以及负荷需求时微网群内部子微网之间功率的灵活分配及稳定运行。多个微电网共享同一个直流侧储能设备,可以实现各微电网的内部交互,提高储能的利用率。但是直流侧储能(DC energy storage,DCES)的接入改变了原有微电网群的拓扑结构以及动态特性,多个交流子微网共享同一个直流侧储能系统,大大增加了原本的控制难度,尤其是在柔性互联微网群中,其与多个柔直IVSC以及多个交流微网的协调配合复杂度高,容易引发电压波动和功率振荡,威胁系统安全稳定。因此,突破现有控制方法的局限,解决由深度耦合带来的稳定难题,是实现直流侧储能在柔性互联微网群中高效、安全运行的关键。
目前已有文献主要针对单一微网或者微网群系统进行研究。文献[11-13]对目前传统的微电网群结构进行研究,其均为相互独立的微电网并联在一起,各个子微电网独立维持自身的稳定运行,难以实现子微网之间的灵活交互。文献[14-15]提出了微网群的主从控制策略,但是对主控单元的依赖过高,存在不稳定的情况。文献[16]虽然采取的是对等控制,但是对微网间的背靠背换流器仅仅增加了PI环节导致运行结果波动明显;文献[17]采取的控制策略改善了下垂控制,实现了微网内频率和电压的无差调节,但是仅仅是微网内部的控制并不能实现各个微网间的交互调节;文献[18]设计了一种基于电流调控的功率分配方法,实现微网间的功率协调控制,但是由于调节方式过于烦琐导致运行时反应速度较慢且波动明显;文献[19]针对城市孤岛型微网群系统,提出了微网群分层控制方法,其上层利用多智能体进行通信,不仅增加了系统的通信负担,而且其仅能实现微网间的控制,其控制策略并不能适用于各个子微网群共享同一直流侧储能的协调控制。文献[20]和[21]均为直流侧储能在单一微网的动态性能分析,没有涉及其在接入柔性互联交流微电网群后协调控制方面的研究。
柔性互联微网群包含大量微电网、接口换流器以及配电网络,改变了传统微电网群的架构,从多方面提升了系统的控制维度和难度,而含直流侧储能的柔性互联微电网群的结构更加复杂。而以上所研究的分层控制策略难以直接应用到该拓扑中,主要体现在3个方面(控制难点):①实现直流侧储能单元与微网群单元之间的协调控制较为困难;②存在直流配电母线,合理控制母线电压稳定较为困难;③微网群存在多个柔直换流器,实现其协调控制较为困难。因此,含直流侧储能接入的柔性互联微网群系统的分层控制实施更加复杂,不仅需要保证微网内以及微网和直流侧储能间功率共享,还需要保证微网内部频率/电压稳定。另外,还需要设计合理的分层控制策略实现直流配电网电压稳定,从而确保系统高效、稳定运行。因此,目前尚缺乏能够在孤岛模式下有效集成直流侧储能与多微网群的分布式控制架构,现有策略难以直接套用,系统协调控制难度大。
为解决以上问题,本工作针对含直流侧储能的柔性互联交流微电网群系统进行研究,提出一种分层分布式集群协调控制策略,实现了孤岛系统的稳定运行,所设计的三层控制框架,不仅可以实现各个子微电网之间的分布协调控制,还可以实现直流侧储能的灵活接入。三层控制策略实现了控制目标和功能的分解协调,一方面实现了子微网级/系统级的多种控制目标,另一方面提升了系统控制的灵活性。针对本工作所提控制架构,基于关键电气量归一化原理和有限时间一致性算法,提出了多柔直IVSC的分布式对等协调控制策略,在此基础上,进一步设计了微网控制层与集群控制层之间的协调控制方法,最终可以实现直流侧储能的灵活接入以及各个微网间的功率按照额定容量比例分配等控制目标。
1 柔性互联交流微网群拓扑结构及本地控制方法
1.1交流微网群拓扑结构
本工作的交流微网群主要由3部分组成,交流侧分布式储能、柔性互联设备(IVSC)、直流侧储能。由图1可以看到,交流微网群由3个交流子微电网组成,每个子微电网都含有3个储能设备,通过逆变器共同连接在交流母线上。直流侧含有3个储能电池,通过DC/DC变流器并联在750 V的直流母线上,最终各个交流子微网均与直流侧储能侧通过3个柔直IVSC进行连接,以此来实现各微网共享同一直流侧储能的目标。
图1 柔性互联交流微电网群拓扑结构
1.2本地控制方法
1.2.1 交流微网下垂控制器
针对分布式电源,一般采用下垂控制来维持微电网群孤岛运行频率和电压的稳定,交流微电网内典型的有功/频率(P/f )和无功/电压(Q/V )下垂控制方程式为:
![]() |
(1) |
式中,
是第k个子微网中第i个DG的频率;
是交流微网的额定频率,其额定值为50 Hz。
是DG输出的有功功率的测量值;
是下垂控制输出的电压值;
为交流微网内部电压额定值;
是DG输出的无功功率测量值,
、
为下垂系数。下垂控制器的输出电压作为电压电流双闭环控制的参考值,从而实现本地控制。
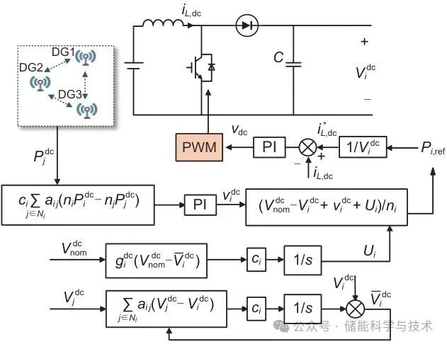
1.2.2 直流侧储能控制器
直流侧储能是一种功率型单元,其一次控制表达式为:
![]() |
(2) |
式中,
为直流侧储能内DG的功率参考值;
为电压额定值,为750 V;
为输出电压测量值;
为直流侧储能下垂系数;
为滤波电流参考值;
为滤波电流测量值;
和
是PI控制器参数。经过上述控制,可以实现直流侧储能单元的功率稳定跟踪。
1.2.3 柔直IVSC对等控制
为了控制直流母线电压的稳定,对所有的柔直IVSC采用对等控制模式,即所有的IVSC均采用VdcQ控制,共同维持母线电压的稳定,以增强系统的运行可靠性。根据外环控制目标引入直流侧电压的PI调节,由于逆变器的功率流动默认的是由直流侧向交流侧输送,而柔直IVSC相反,因此,在列写IVSC数学模型时,电压差和逆变器相反,得到的外环控制器为:
![]() |
(3) |
式中,
为直流母线电压测量值,
为直流侧母线电压的参考值;
为VSC交流侧的电感电流d轴分量的参考值。然后经过电流内环控制,可以实现直流电压的稳定跟踪。
2 微网群分布式协调控制目标
针对图1所示的孤岛微电网群系统,本节将设计含直流侧储能的柔性互联交流微电网群的分布式协调控制的控制目标。
2.1交流子微网控制目标
(1)由于孤岛运行下没有大电网的支撑,因此首先要满足交流侧频率均恢复到额定值。此外,由于各个DG交流电压控制在额定值和DG输出无功精确分配这两个目标一般无法同时实现,因此本工作通过分布式二次电压控制器实现的是所有DG电压的平均值控制在额定值的控制目标:
![]() |
(4) |
式中,
为第k个子微网中第i个DG的频率;
为第k个子微网中第i个DG交流电压的估计值。
(2)各交流子微网内各分布式储能输出的有功功率和无功功率分别按比例分配,即:
![]() |
(5) |
式中,
为第k个子微网中第i个DG输出的有功功率;
第k个子微网中第i个DG输出的无功功率。
2.2直流侧储能系统控制目标
直流侧储能系统各DG输出的有功功率按其额定容量比例分配,所有DG输出的直流电压的平均值恢复到额定值,即:
![]() |
(6) |
式中,
为直流侧储能内第i个DG输出有功功率;
为直流侧储能内第i个DG输出的直流电压的平均值。
2.3柔性互联设备IVSC控制目标
对于整个微网群系统,为了避免出现有功功率分配不均等问题,制定了所有交流子微网和直流侧储能之间有功功率按最大有功容量比例分配的控制目标,如式(7)所示:
![]() |
(7) |
式中,
为第k个子微网交流侧输出的总有功功率;
为第k个子微网交流侧最大有功容量之和;
为直流侧储能输出的总功率;
为直流侧储能最大容量。
3 多柔直IVSC分布式协调控制策略
3.1分层分布协调控制架构
将整个柔性互联交流微网群控制架构分为3层:本地控制层、微网控制层和集群协调控制层。控制框架如图2所示。
图2 柔性互联微电网群分层分布式控制架构
(1)本地控制层:各个分布式能源按照本地控制策略独立运行,实现孤岛运行时系统的稳定。子交流微网内3个DG均采用下垂控制;直流侧储能通过采集电压得到功率参考值进行恒功率控制;对多柔直IVSC采用对等协调控制,即可实现含直流侧储能的柔性互联交流微网群在离网时稳定运行。
(2)微网控制层:对于每个交流子微网以及直流侧储能系统,基于分布式协调控制原理设计下层分布式通信网络,每个节点通过与相邻节点进行通信,实现每个子系统内部分布式电源的协调控制。分布式二次控制层主要基于分布式一致性算法设计分布式二次控制器,以调节交流微电网内部的频率、交流电压、直流侧储能单元的电压恢复,以及交流子微电网内部以及直流侧储能系统功率的精确分配,即实现式(4)~(6)所示的控制目标。
(3)集群协调控制层:该层以每个微网子系统以及直流侧储能系统作为控制单元,通过灵活的分布式协调控制方式控制柔直IVSC,实现各个子系统的功率分配。每个子系统选取一个分布式电源代理作为通信代理,所有柔直IVSC可以与相连子系统的通信代理获取通信信息,如图2中红色通信线所示;同时所有IVSC代理组成上层通信网络并交换子微网电气量信息,如图2中绿色通信线所示。通过对柔直IVSC设计分布式对等控制策略实现子微网系统之间的协调控制,即实现式(7)所示的控制目标。
3.2交流微网分布式二次频率/电压控制器
3.2.1 基本理论
(1)图论。已知多节点系统可以映射成一个有向通信图Γ,可以将Γ看作由一个领导节点和其余代理节点组成。当通信时领导节点可以将参考值发送给代理节点,由代理节点或者领导节点发送给临近的每一个节点。为了保证每一个节点均能接受通信,该系统至少包含一个生成树。定义各个节点之间的邻接矩阵
,当他们相互通信时
>0;否则等于0。
为领导节点到代理i的固定增益,如果节点i直接接收领导节点的信息,则
,否则等于0。
(2)分布式一致原理。为了实现频率和电压的无差调节,本工作采用分布式一致性原理设计分布式二次控制器。
为i节点的状态信息,根据相邻节点的信息进行调节。基于连续时间一致算法和是否存在一致参考值,分为调节同步问题和跟踪同步问题:
![]() |
(8) |
式中,
为一致跟踪参考值,
为节点i和节点j之间的通信权重,其值为0或1;
为增益,是连接i与一致性参考值的权重。
3.2.2 分布式二次频率/电压控制器设计
为了实现上述目标,基于分布式一致性控制理论,对交流微网内分布式储能设计基于P/f下垂控制的分布式二次控制器,分布式二次频率控制器为:
![]() |
(9) |
式中,
为引入的频率调节项;
和
为控制参数。
为了实现各DG输出交流电压平均值控制额定值以及无功功率比例分配的控制目标,基于分布式一致性控制理论,分布式二次电压控制器为:
![]() |
(10) |
式中,
为额定参考电压;
为引入的分布式二次电压控制器的调节项;
和
分别是下垂控制输出电压和无功功率的实际值;
为交流微网内第i个DG的电压估计值。对于交流侧二次控制总的控制框图如图3所示。
图3 交流微网分布式二次控制框图
3.3直流侧储能系统分布式协调控制器
基于上述控制目标,通过PI调节实现有功功率的比例分配,并基于分布式一致性算法设计电压控制器,控制器设计如下:
![]() |
(11) |
式中,
为直流侧储能内部DG的下垂系数;
和
表示控制参数;
为其协同控制输出;
为恒功率控制的有功功率参考值;
和
为直流侧储能内部各ES实际输出的有功功率值;
为直流电压平均值;
为电压调节项。图4是直流侧储能系统分布式协调控制框图。
图4 直流侧储能分布式控制框图
3.4分布式对等协调控制方法
基于上层通信网络,对于多个柔直IVSC设计分布式对等协调控制方法,共同维持直流侧母线电压的稳定,同时实现所有交流子微网和直流侧储能系统之间有功功率按最大有功容量比例分配的控制目标。
3.4.1 基本原理
(1)归一化原理。由于交流频率和直流电压是不同的量纲,无法直接进行比较。基于下面的归一化公式,可以使得交流侧输出的频率和直流侧储能侧输出电压标幺值都在-1到1之间,归一化原理如式(12)所示:
![]() |
(12) |
式中,
和
为直流电压和交流频率标幺值,
、
分别为直流侧母线电压上限和下限,本工作选取的偏差为5%;
和
分别为交流微网中交流频率上限和下限,本工作选取的偏差为1%。为了方便,将其均定义为:
![]() |
(13) |
当满足
的条件时,直流储能和交流微网中分布式储能的有功功率按比例分配,即实现式(7)所示的控制目标。
(2)有限时间一致性算法。为了使得交流频率和直流电压输出的归一化值快速趋于一致,本工作引入了有限时间一致算法,通过算法可以使得系统在有限时间内与相邻智能体的状态保持一致;有限时间协议与渐近协议相比加快了收敛速度,同时加入了一定的扰动抑制水平。公式和收敛时间定义如下:
![]() |
(14) |
式中,
,sign(x)为符号函数,
是有限时间一致性算法的输出,
是Lyapunov-Krasovskii候选函数。
3.4.2 分布式集群协调控制策略
所有柔直IVSC均采用VdcQ控制,所有IVSC之间基于上层通信网络进行信息交互。为了实现归一化输出的标幺值相等,即各交流微网以及直流侧储能系统输出的有功功率按最大输出有功功率比例分配的目标,基于归一化公式、有限时间一致性原理和上层分布式通信结构,针对多个柔直IVSC设计了分布式对等协调控制器:
![]() |
(15) |
式中,
是第i个柔直VSC直流侧电压的变化量,
为控制参数,
为直流侧储能侧直流母线电压的额定值,
为分布对等协调控制下第i个柔直VSC直流侧电压参考值。图5是针对IVSC控制的控制框图。
图5 分布式对等协调控制下VSC控制框图
4 算例分析
4.1分布式对等协调控制算例分析
为了验证所提分布式协调控制策略的可行性,针对图1的算例系统在MATLAB/Simulink中进行仿真验证,含直流侧储能的柔性互联交流微网群通信拓扑如图6所示,仿真模型主要参数如表1所示。
图6 分布式对等协调控制的通信网络
表1 柔性互联交流微网群主要参数 
系统仿真时间5 s,在初始时刻,本地控制层、分布式二次控制层以及集群协调控制层均启动。为了验证所提控制策略在各种场景下的有效性,本节针对负荷扰动、微网内DG退出、通信噪声、通信错误四个算例进行分析。
(1)Case 1:负荷扰动(控制性能验证)
为了测试所提控制策略在负荷扰动下的稳定性与控制性能,在t=2 s时直流侧负荷突增70 kW。图7为仿真的结果图。

图7 Case 1的仿真结果
图7(a)、(b)展示了ACMG1中各个DG的频率以及各个DG输出电压的平均值,在分布式二次频率控制器以及分布式电压控制器的控制下,系统内部频率恢复到50 Hz,DG输出电压平均值恢复到311 V。在t=2 s负荷突变后,输出频率以及电压平均值也能稳定在额定值,即实现式(4)所示控制目标。图7(c)、(d)展示了ACMG1各个DG的输出的有功功率和无功功率,系统内各个DG输出的有功功率以及无功功率按下垂系数成比例分配,其比例分别为1∶1∶2和1∶1∶1,即式(5)所示控制目标实现。图7(e)、(f)展示了直流侧储能输出的平均电压和输出的有功功率,在直流侧储能的分布式协调控制器的控制下,各个DG输出的平均电压恢复到750 V,在t=2 s引入负荷变换后,也能稳定在额定值;各DG输出的有功功率按下垂系数成比例分配,其比例为1∶1∶2,即式(6)所示目标实现。图7(g)、(h)展示了各个子微网输出的总有功功率和IVSC直流侧母线电压。在集群协调控制器的控制下,各个子系统输出的总有功功率按照最大容量比例分配为2∶2∶1∶2。在2 s之前各个子系统的负荷和输出为60/60/30/60(kW),在t=2 s时直流侧引入负荷突增70 kW,输出变为80/80/40/80(kW),即式(7)所示目标实现。图7(h)表明,在分布式对等控制下,IVSC母线电压也基本维持在750 V附近,且在直流母线侧负荷突变的情况下,所提控制策略仍能实现该目标。因此以上结果均表明,对于含有直流侧储能的柔性互联交流微网群系统,在所提控制策略下,交流子微网/直流侧储能系统内部控制目标以及微网群系统控制目标均能实现,验证了所提控制策略的正确性与可行性。
(2)Case 2:微网内DG退出运行
本算例针对系统因故障、极端事件等原因导致微网内DG与主系统断开的情况进行研究。首先,三层控制层均启动,在t=3 s时发生负荷突增,直流侧负荷突增35 kW;在t=4.5 s ACMG1中DG3由于系统故障导致其和微网断开,模拟分布式电源故障的场景,以此验证控制策略的稳定性以及可行性。图8为仿真结果图。

图8 Case 2的仿真结果
图8(a)、(b)展示了ACMG1中各个DG的频率以及各个DG输出电压的平均值,在分布式二次频率控制器以及分布式电压控制器的控制下,系统内部频率恢复到50 Hz,DG输出电压平均值恢复到311 V。在t=3 s负荷突变后,输出频率以及电压平均值也能稳定在额定值,即式(4)所示控制目标实现,在t=4.5 s时DG3断开,如图可知DG3的功率和电压分别不受控制。图8(c)、(d)展示了ACMG1各个DG的输出有功功率和无功功率。在分布式二次频率控制器以及分布式电压控制器的控制下,系统内各个DG输出的有功功率以及无功功率按下垂系数成比例分配,其比例分别为1∶1∶2和1∶1∶1,即式(5)所示控制目标实现,在t=4.5 s切掉DG3后,DG3输出的有功和无功均下降至0。图8(e)、(f)展示了直流侧储能输出的平均电压和输出的有功功率,在直流侧储能的分布式协调控制器的控制下,各DG输出的平均电压恢复到750 V,在t=3 s引入负荷变换以及t=4.5 s切电源后,也能稳定在额定值;各DG输出的有功功率按下垂系数成比例分配,其比例为1∶1∶2,即式(6)所示目标实现。图8(g)、(h)展示了各个子微网输出的总有功功率和IVSC直流侧母线电压。在集群协调控制器的控制下,各个子系统输出的总有功功率按照最大容量比例分配,且比例为2∶2∶1∶2。在3 s之前各个子系统的负荷和输出为60/60/30/60(kW),在t=3 s时直流侧引入负荷突增35 kW,输出变为70/70/35/70(kW);在t=4.5 s时ACMG1中的DG3断开后,ACMG1中的最大容量由原来的120 kW变为60 kW,各微网容量之比变为1∶2∶1∶2,输出变为40/80/40/80(kW),即式(7)所示目标实现。图8(h)表明,在分布式对等控制下,IVSC母线电压也基本维持在750 V附近,所提控制策略仍能实现该目标。
(3)Case 3:通信噪声
本算例将通信噪声建模为噪声强度与标准白噪声的乘积,而且仅在上层通信网络上考虑了通信噪声。由于η用于上层网络的控制,因此在η中加入通信噪声。图9为Case 3仿真结果图。

图9 Case 3的仿真结果
在仿真开始后,在t=1 s之前,所有的控制层均能稳定运行,在t=2 s时将通信噪声添加到所有的上层控制参数
上,如图9(a)所示为直流侧储能中DG1直流侧电压归一化后的值加上白噪声的影响后的效果图;在t=3 s时发生负荷突增,直流侧负荷突增70 kW。图9(b)为ACMG1的频率,在2 s时引入白噪声后,可以看到平滑的波形中出现了毛刺,但对控制目标的实现影响非常小;图9(c)为各子微网输出的总功率,在t=3 s发生负荷突增,其输出的结果依旧满足控制目标。结果表明,通信噪声的存在会造成一定的电能质量问题,但是并不会影响控制策略的有效性。
(4)Case 4:通信线路中断
在上层控制中,各个IVSC与各个子微网间均进行信息交互,通过切断某个网络间的通信线路,模拟通信错误的场景,图10(a)为对应的通信线路故障后的通信网络。
图10 Case 4的仿真结果
在t=2 s时,IVSC1与IVSC2之间的通信线路以及IVSC3与直流侧储能的DG3之间的通信线路中断,在t=3.5 s时,ACMG1侧负荷突增70 kW。如图10(b)为各个子微网的总功率,图10(c)为ACMG1内部各个DG输出的有功功率,从仿真结果图可以看出在t=2 s时,通信故障并不会对系统的仿真产生影响。根据一致性算法协议,通信错误后上层通信网络依旧存在最小生成树,系统的通信线路也具有一定的稳定性,在发生通信故障后并不会引起波动,在后续的负荷突增时,各个微网以及DG输出的有功满足控制目标。
综上,Case 1~Case 4的仿真结果均表明,对于含有直流侧储能的柔性互联交流微网群系统,在所提控制策略下,交流子微网/直流侧储能系统内部控制目标以及微网群系统控制目标均能实现,并具有一定的抗干扰能力,验证了所提控制策略的正确性与可行性。
4.2本策略与传统方法相比
本算例提供了本工作所提控制方法与传统控制方法的对比。传统控制方法仅使用本地控制,其中IVSC分别采用如式(3)的VdcQ控制,交流侧和直流侧储能内部各个DG分别采用式(1)和式(2)所示的控制策略。其运行条件与Case1相同:在t=3 s引入负荷突增,直流侧负荷增加70 kW,图11展示了对比结果。图11(a)为本控制策略归一化后
的数值,每个归一化后的数据均相等;图11(b)为传统的控制方法下各个子系统归一化后
的值,均不相同,也间接说明了传统方法难以实现微网之间的协调控制。图11(c)为传统的控制方法下ACMG1的各DG的频率和额定的频率(50 Hz),结果表明频率不能实现无差调节,存在一定的稳态误差;图11(d)为在传统控制下各个子系统输出的总功率,仿真结果表明在没有采用分布式协调控制的策略时,直流侧储能只采用本地控制时,基本无法调用直流侧储能内部的功率,只能实现各微网之间的交互,无法实现更加灵活的控制以及直流侧储能的调用。
图11 所提控制方法与传统控制方法对比的仿真结果
5 结 论
本工作针对含直流侧储能的柔性互联交流微电网群进行研究,提出了包含本地控制层、分布式二次控制层以及集群协调控制层的三层控制架构,并基于有限时间一致性算法和关键电气量归一化原理,针对多柔直IVSC提出分布式对等协调控制策略,所提控制策略可以实现不同控制层之间以及各个微网子系统和直流侧储能系统之间的协调控制,实现了多个子微网共享同一直流储能设备的稳定运行和协调控制。最后在Matlab/Simulink中进行仿真验证,最终可以实现:①交流微网频率/电压恢复、功率比例均分;②直流侧储能系统平均电压恢复到额定值、有功功率比例均分;③各个子系统发出有功功率可以按照系统最大容量进行比例分配。本工作仅研究了含直流侧储能的微网群系统的分布式协调控制,后续可进一步研究在网络攻击下等特殊场景下如何提升微网群的韧性以及稳定性。
第一作者:刘方洲(1990—),男,硕士,工程师,从事电网控制研究;
通讯作者:崔泽颖,硕士,从事微电网控制。
基金信息: 国网浙江省电力有限公司科技项目(5211LS240002)。
免责声明:本站所有信息均来源于互联网搜集,并不代表本站观点,本站不对其真实合法性负责。如有信息侵犯了您的权益,请告知,本站将立刻删除。















