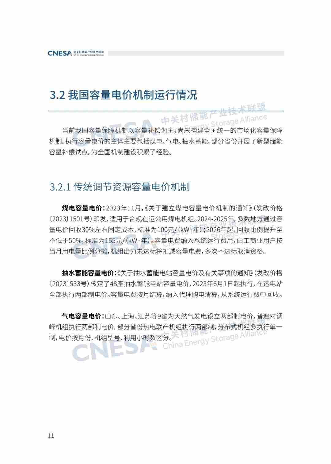
CNESA报告分享 | 《储能市场化容量补偿机制研究》
2月3日,中关村储能产业技术联盟成功举办《储能市场化容量补偿机制研究》成果发布会暨政策解读会,课题核心专家分享研究成果并解析容量补偿政策要点。
《储能市场化容量补偿机制研究》课题研究工作由中关村储能产业技术联盟牵头,联合华北电力大学、国网能源研究院财会与审计研究所、国网能源研究院能源战略与规划研究所、中国科学院工程热物理研究所共同完成,为国家政策制定提供重要参考。
本期特发布该报告分享版,供行业参考。



































免责声明:本站所有信息均来源于互联网搜集,并不代表本站观点,本站不对其真实合法性负责。如有信息侵犯了您的权益,请告知,本站将立刻删除。
