内蒙古获批42亿元绿色甲醇项目,利用绿电与生物质耦合制氢
北极星氢能网获悉,12月18日,内蒙古自治区包头市固阳县新能源绿电制氢与生物质耦合20万吨绿色甲醇一体化项目获备案。

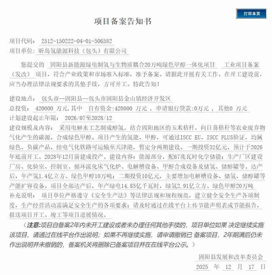
项目单位:昕岛氢能源科技(包头)有限公司
建设地点:内蒙古--包头市--固阳县--包头市固阳县金山镇经济开发区
总投资:420000万元,其中 自有资金:420000 万元 , 申请银行贷款:0万元 , 其他0万元
计划建设起止年限:2026/07至2028/12
建设规模及内容:采用电解水工艺制成醇氢,结合固阳地区的玉米秸秆、向日葵秸秆等农业废弃物气化产生的碳源,合成绿色甲醇。项目产生的氢能、甲醇,可通过ISCC EU、ISCC PLUS验证,均属绿色、负碳产品,经电气化铁路可运输至天津港,暂定分两期建设。一期投资32亿元,预计于2026年底前开工、2028年12月前建成投产。建设内容:能源部分,配67兆瓦时化学储能;生产厂区建设厂房、化验室、控制室、循环流化床气化炉、电解槽设备、甲醇合成设备及储氢、储醇罐等。达产后,年产氢1.4亿立方、绿色甲醇10万吨;二期投资10亿元,主要增加电解槽设备、储氢、储醇罐等产能扩容设备。项目全部达产后,年产绿电14.85亿千瓦时,绿氢2.91亿立方、绿色甲醇20万吨。

免责声明:本站所有信息均来源于互联网搜集,并不代表本站观点,本站不对其真实合法性负责。如有信息侵犯了您的权益,请告知,本站将立刻删除。
