《电化学储能电站运行指标对标管理办法(征求意见稿)》:围绕运行、能效、可靠性指标对四大类场景储能开展评价
北极星储能网获悉,近日,中电联电动交通与储能分会发布《电化学储能电站运行指标对标管理办法(征求意见稿)》,意见反馈截止时间为2026年2月6日。
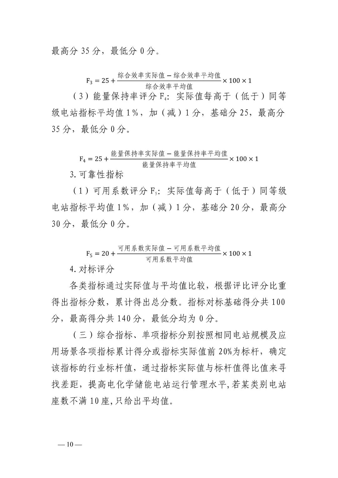
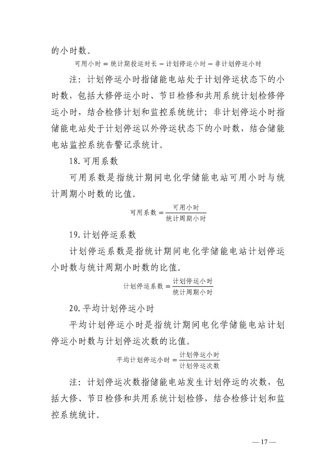
按电化学储能应用场景分新能源配储、火电配储、独立储能、工商业配储四大类。指标体系对标指标包括运行指标、能效指标,其中包括转换效率(新能源配储、火电配储、工商业配储)、综合效率(独立储能)、能量保持率,还包括可靠性指标可用系数。

原文如下:
关于征求《电化学储能电站运行指标对标管理办法》意见的函























免责声明:本站所有信息均来源于互联网搜集,并不代表本站观点,本站不对其真实合法性负责。如有信息侵犯了您的权益,请告知,本站将立刻删除。
