2026江苏重大项目名单:涵盖锂电、储能相关
北极星储能网获悉,1月9日,江苏省发展改革委发布2026年江苏省重大项目名单、2026年江苏省民间投资重点产业项目名单,其中,《2026年江苏省重大项目名单》包含实施项目550个,储备项目120个;《2026年江苏省民间投资重点产业项目名单》包含项目200个。
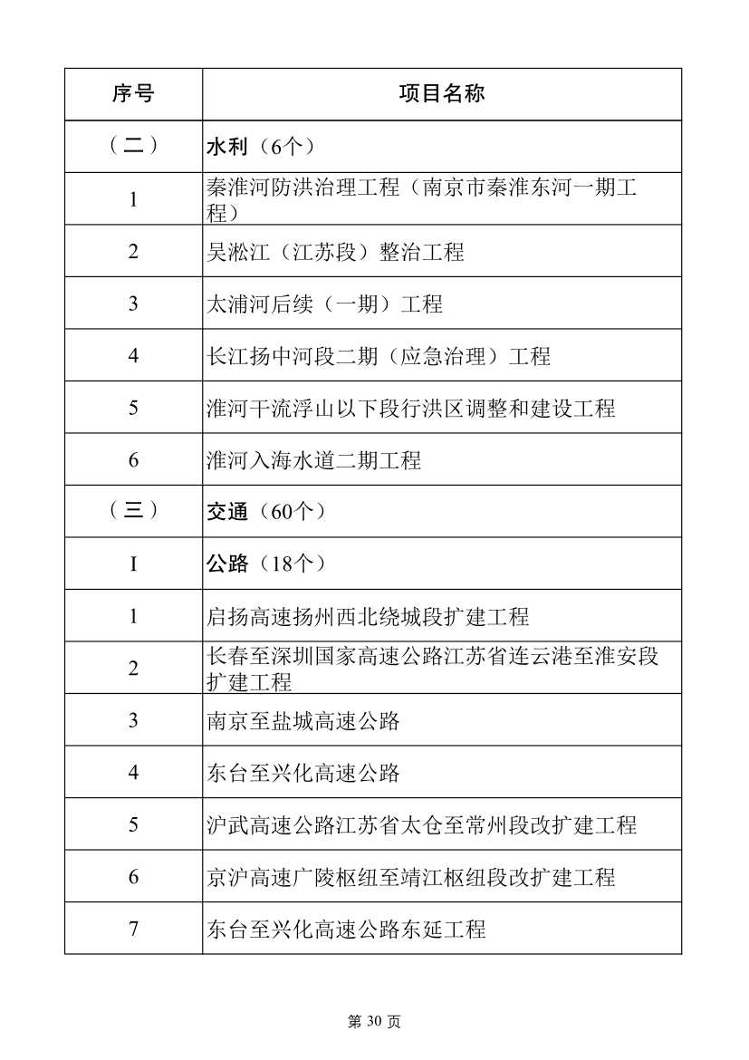
《2026年江苏省重大项目名单》中,重大产业类项目达414个,涵盖锂电、储能相关产业方面。
原文如下 :




























































免责声明:本站所有信息均来源于互联网搜集,并不代表本站观点,本站不对其真实合法性负责。如有信息侵犯了您的权益,请告知,本站将立刻删除。
