462.5MW!中广核5个风电项目机组采购招标
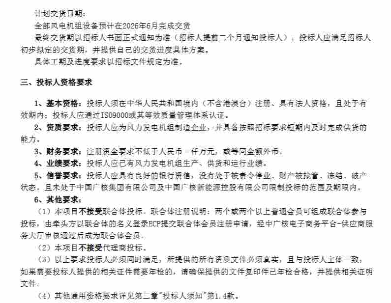
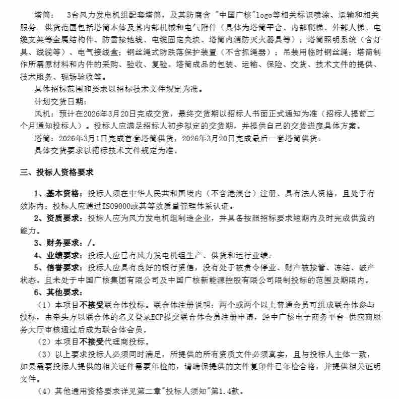
近日,中广核新能源广西钦北石古岭200MW陆上风电项目风力发电机组采购、中广核新能源贵州龙里红岩、团结、乐阳247.5MW陆上风电项目风力发电机组采购、中广核新能源宁夏永康镇双达村15MW陆上风电项目风力发电机组(风机+塔筒)采购启动招标,总装机容量462.5MW。详情如下:






免责声明:本站所有信息均来源于互联网搜集,并不代表本站观点,本站不对其真实合法性负责。如有信息侵犯了您的权益,请告知,本站将立刻删除。
近日,中广核新能源广西钦北石古岭200MW陆上风电项目风力发电机组采购、中广核新能源贵州龙里红岩、团结、乐阳247.5MW陆上风电项目风力发电机组采购、中广核新能源宁夏永康镇双达村15MW陆上风电项目风力发电机组(风机+塔筒)采购启动招标,总装机容量462.5MW。详情如下:






免责声明:本站所有信息均来源于互联网搜集,并不代表本站观点,本站不对其真实合法性负责。如有信息侵犯了您的权益,请告知,本站将立刻删除。