含光伏组件回收设备单位!2025年重大环保技术装备创新任务揭榜挂帅入围单位名单公示
1月19日,工信部公示了《2025年重大环保技术装备创新任务揭榜挂帅入围单位名单》,其中,在“光伏组件层压件绿色高效分离成套技术与装备”中,由中节能太阳能、大唐环境、天津大学、江苏江湾循环科技、浙江物产环能分别牵头的多家单位入围。


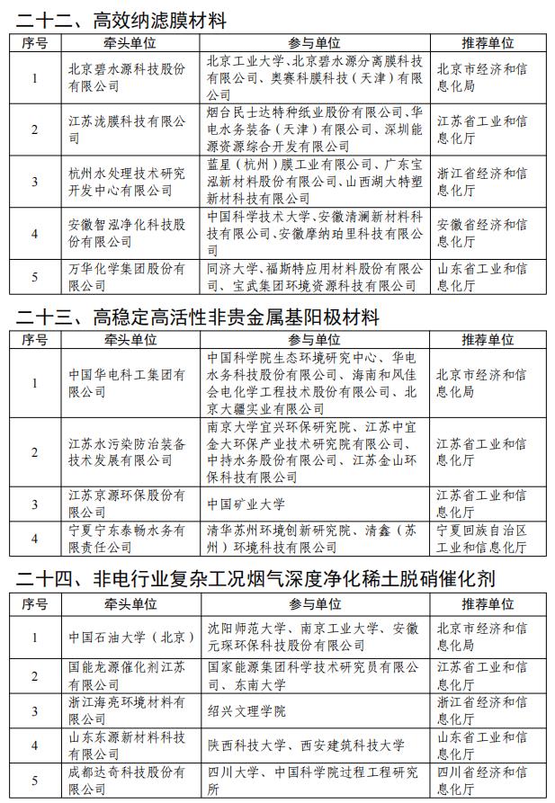
详情如下:
2025年重大环保技术装备创新任务揭榜挂帅入围单位名单公示
根据《关于组织开展2025年重大环保技术装备创新任务揭榜挂帅工作的通知》(工信厅节函〔2025〕399号)要求,经自愿申报、省级工业和信息化主管部门推荐、专家评审,遴选确定了2025年重大环保技术装备创新任务揭榜挂帅入围单位名单,现予公示。如有异议,请在公示期内将书面意见反馈至工业和信息化部节能与综合利用司。
公示时间:2026年1月19日至1月23日
联系电话:010-68205364,010-68205337(传真)
邮 箱:jsc@miit.gov.cn









免责声明:本站所有信息均来源于互联网搜集,并不代表本站观点,本站不对其真实合法性负责。如有信息侵犯了您的权益,请告知,本站将立刻删除。
