广东500MW海上风电项目核准延期|风电建设新动态
北极星风力发电网获悉,近日,广东阳江市发展和改革局发布《关于国家电投阳江三山岛三海上风电场项目核准延期前公示》。
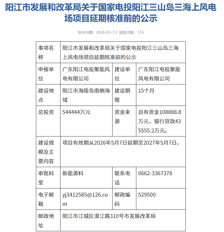
国家电投阳江三山岛三海上风电场项目规划装机容量为500MW,申报单位为广东阳江电投聚能风电有限公司,建设单位为广东阳江电投聚能风电有限公司。项目建设地点为阳江市海陵岛南侧海域,建设年限为15个月。项目总投资54.44亿元。项目有效期从2026年5月7日延期至2027年5月7日。

免责声明:本站所有信息均来源于互联网搜集,并不代表本站观点,本站不对其真实合法性负责。如有信息侵犯了您的权益,请告知,本站将立刻删除。
