宁夏吴忠市利通区新能源用地租赁费标准公开征求意见|实用指南
日前,宁夏吴忠市利通区人民政府发布《吴忠市利通区新能源项目用地租赁费标准制定成果报告(征求意见稿)》,面向社会各界公开征求意见。
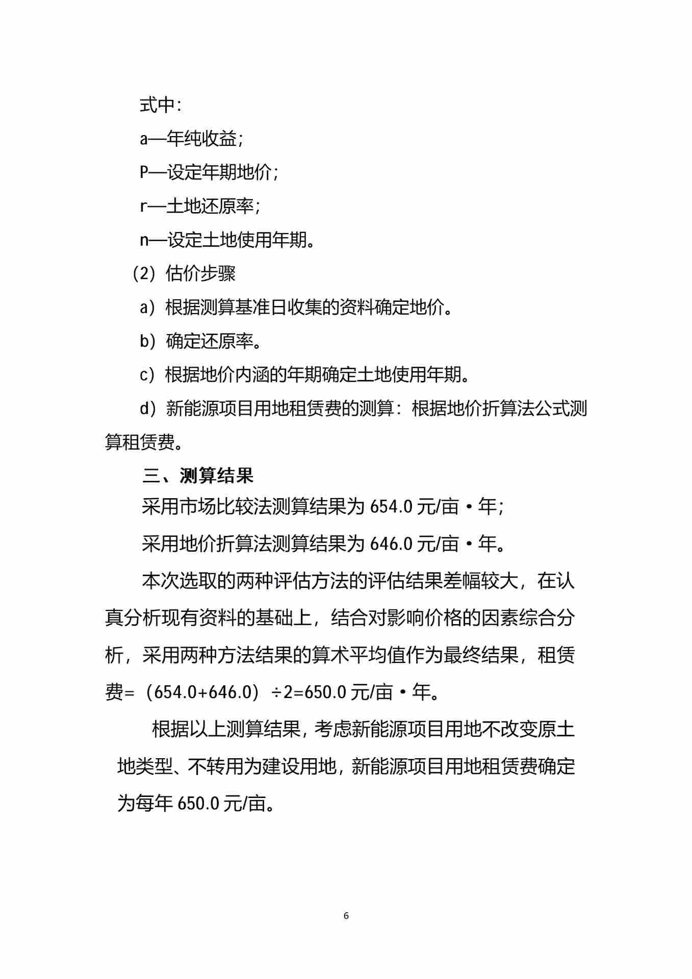
通知表示,采用市场比较法测算结果为654.0元/亩·年;采用地价折算法测算结果为646.0元/亩·年。本次选取的两种评估方法的评估结果差幅较大,在认真分析现有资料的基础上,结合对影响价格的因素综合分析,采用两种方法结果的算术平均值作为最终结果,租赁费=(654.0+646.0)÷2=650.0元/亩·年,根据以上测算结果,考虑新能源项目用地不改变原土地类型、不转用为建设用地,新能源项目用地租赁费确定为每年650.0元/亩。
此外,报告明确标准适用范围,规范用地管理。对光伏阵列、检修道路等非永久设施,按原地类认定,允许租赁使用;对升压站等永久性建筑必须转为建设用地,严格审批程序;明确禁止占用基本农田、生态保护区,优先选择未利用地或非耕地,参考“沙戈荒”基地开发模式,兼顾生态保护与开发效率,共同推动土地资源的合理配置和高效利用。
原文如下:
关于对《吴忠市利通区新能源项目用地租赁费标准制定成果报告(征求意见稿)》公开征求意见的公告
一、征集内容
依据宁夏回族自治区人民政府办公厅《关于规范新能源产业用地的通知》,为提高新能源项目用地管理工作的透明度,保障重点基础设施、民生公益工程项目的落地建设,维护国家、集体和土地使用者各方的合法权益。现将《吴忠市利通区新能源项目用地租赁费标准制定成果报告(征求意见稿)》内容进行公布。
二、征集时间
2026年3月4日起至2026年4月5日止。
三、征集方式
(一)电子邮箱: @163.com,邮件主题注明:利通区“新能源项目用地租赁费标准制定成果”(征求意见稿)意见建议。
(二)信件邮寄:吴忠市利通区自然资源局(吴忠市利通区开元大道与富平街交叉口东南角);邮编:751100;联系人:马宇;联系电话:18295363182(来信请注明:利通区“新能源项目用地租赁费标准制定成果”(征求意见稿)意见建议)。
诚挚邀请社会各界人士踊跃参与,畅所欲言!
附件:
《吴忠市利通区新能源项目用地租赁费标准制定成果报告(征求意见稿)》.docx













免责声明:本站所有信息均来源于互联网搜集,并不代表本站观点,本站不对其真实合法性负责。如有信息侵犯了您的权益,请告知,本站将立刻删除。
