华能雨汪电厂辅机设备招标|电力工程投标指南
近日,华能集团发布华能云南分公司雨汪电厂2台100万千瓦机组扩建工程第二批辅机设备招标招标公告。本华能云南分公司雨汪电厂2台100万千瓦机组扩建工程第二批辅机设备招标已由项目审批机关批准,项目资金为企业自筹,招标人为华能雨汪二期(云南)能源有限公司。本项目已具备招标条件,现进行公开招标。
项目概况与招标范围
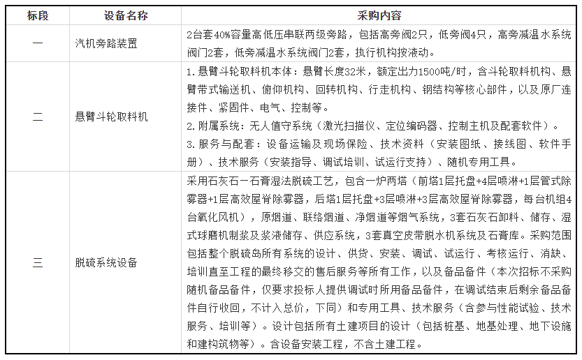
项目建设地点位于云南省。规模为2×1000MW超超临界一次再热燃煤发电机组,标段划分为标段一汽机旁路装置,标段二悬臂斗轮取料机,标段三脱硫系统设备,交货地点为云南省曲靖市富源县十八连山镇德厚村雨汪电厂车板交货。


通用资格条件
标段名称:标段一:汽机旁路装置
投标人为中华人民共和国境内合法注册的独立法人或其他组织,具有独立承担民事责任能力,具有独立订立合同的权利;
投标人财务、信誉等方面应具备下列条件:没有处于被行政主管部门责令停产、停业或进入破产程序;没有处于行政主管部门或中国华能集团有限公司系统内单位相关文件确认的禁止投标的范围和处罚期内;在信用中国网站近三年没有串通投标或骗取中标或严重违约处罚记录,没有经鉴定部门认定的因其产品引起的重大及以上质量事故或重大及以上安全事故;未被市场监督管理部门在全国企业信用信息公示系统中列入经营异常名录或者严重违法企业名单;未被最高人民法院在“信用中国”网站(.cn)或各级信用信息共享平台中列入失信被执行人名单;法定代表人或单位负责人为同一人的两个及两个以上法人,母公司、全资子公司及其控股公司,不得在同一标段或者未划分标段的同一招标项目中同时投标。
标段名称:标段二:悬臂斗轮取料机
投标人为中华人民共和国境内合法注册的独立法人或其他组织,具有独立承担民事责任能力,具有独立订立合同的权利;
投标人财务、信誉等方面应具备下列条件:没有处于被行政主管部门责令停产、停业或进入破产程序;没有处于行政主管部门或中国华能集团有限公司系统内单位相关文件确认的禁止投标的范围和处罚期内;在信用中国网站近三年没有串通投标或骗取中标或严重违约处罚记录,没有经鉴定部门认定的因其产品引起的重大及以上质量事故或重大及以上安全事故;未被市场监督管理部门在全国企业信用信息公示系统中列入经营异常名录或者严重违法企业名单;未被最高人民法院在“信用中国”网站(.cn)或各级信用信息共享平台中列入失信被执行人名单;法定代表人或单位负责人为同一人的两个及两个以上法人,母公司、全资子公司及其控股公司,不得在同一标段或者未划分标段的同一招标项目中同时投标。
标段名称:标段三:脱硫系统设备
投标人为中华人民共和国境内合法注册的独立法人或其他组织,具有独立承担民事责任能力,具有独立订立合同的权利;
投标人财务、信誉等方面应具备下列条件:没有处于被行政主管部门责令停产、停业或进入破产程序;没有处于行政主管部门或中国华能集团有限公司系统内单位相关文件确认的禁止投标的范围和处罚期间内;在信用中国网站近三年没有串通投标或骗取中标或严重违约处罚记录,没有经鉴定部门认定的因其施工引起的重大及以上质量事故或重大及以上安全事故;未被市场监督管理部门在全国企业信用信息公示系统中列入经营异常名录或者严重违法企业名单;未被最高人民法院在“信用中国”网站(.cn)或各级信用信息共享平台中列入失信被执行人名单;与招标人存在利害关系可能影响招标公正性的法人、其他组织或者个人,不得参加投标;单位负责人为同一人或者存在控股、管理关系的不同单位,不得参加同一标段投标或者未划分标段的同一招标项目投标。
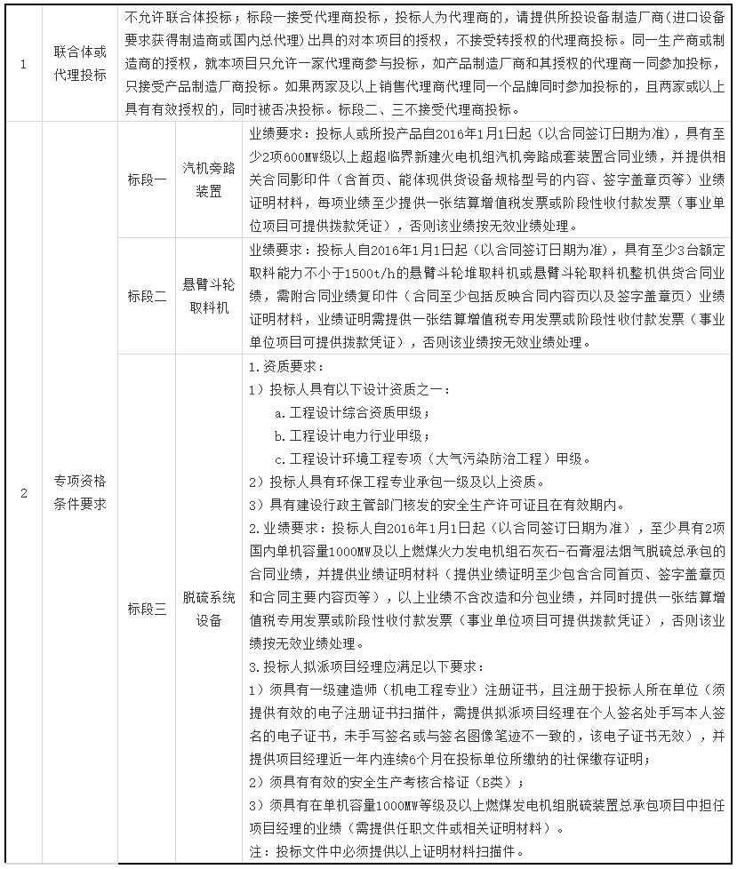
专用资格条件

招标文件的获取
获取时间:从2026年03月09日18时00分起至2026年03月19日23时59分止。
投标文件的递交
递交截止时间:2026年03月30日09时00分。
免责声明:本站所有信息均来源于互联网搜集,并不代表本站观点,本站不对其真实合法性负责。如有信息侵犯了您的权益,请告知,本站将立刻删除。
