1.5GW风电项目设备集采结果公布
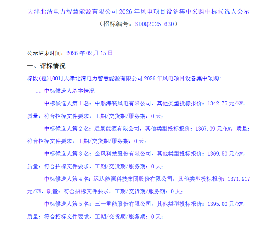
2月12日,中国招标投标公共服务平台发布《天津北清电力智慧能源有限公司2026年风电项目设备集中采购中标候选人公示》的公告。
公告显示,第一中标候选人:中船海装,其他类型投标报价:1342.75元/KW;
第二中标候选人:远景能源,其他类型投标报价:1367.09元/KW;
第三中标候选人:金风科技,其他类型投标报价:1369.50元/KW;
第四中标候选人:运达股份,其他类型投标报价:1371.917元/KW;
第五中标候选人:三一重能,其他类型投标报价:1395.00元/KW。

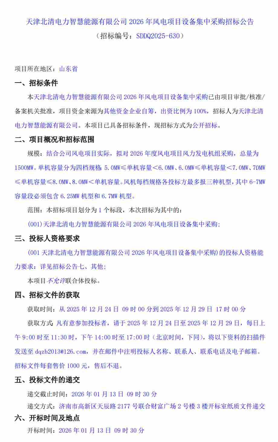
招标公告显示,本次招标总量为1500MW。单机容量分为四档规格:5.0MW≤单机容量<6.0MW、6.0MW≤单机容量<7.0MW、7.0MW≤单机容量≤8.0MW、8.0MW<单机容量。风机每档规格各投标方最多报三种机型,其中6-7MW容量段必须包含6.25MW机型和6.7MW机型。
招标范围:风电项目所需的风力发电机组(不含塔筒)及附属设备(叶片长度由投标方按照自己机型情况确定)备品备件、易耗品、专用工具等的供应及交付(包括但不限于设计、技术文件的编制和提交、制造、试验、包装、交货、现场开箱检查、指导安装、调试、试验、验收、试运行、运行人员的培训及质保期内的运行维护维修和保养等。本次报价不包含运费,实际交货地点确定后,运费据实结算)。本次招标采用集中框架采购,入围单位数量:3家。
招标公告如下:


免责声明:本站所有信息均来源于互联网搜集,并不代表本站观点,本站不对其真实合法性负责。如有信息侵犯了您的权益,请告知,本站将立刻删除。
