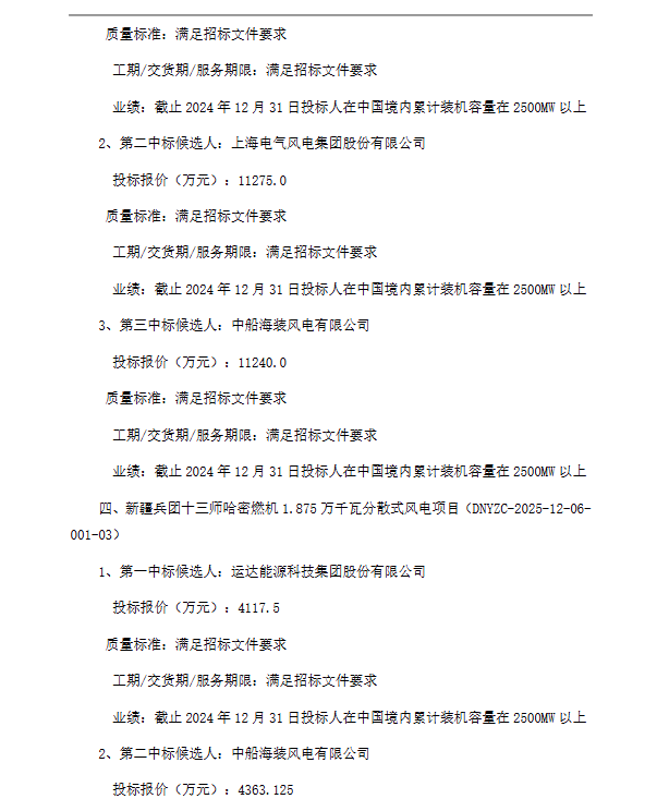
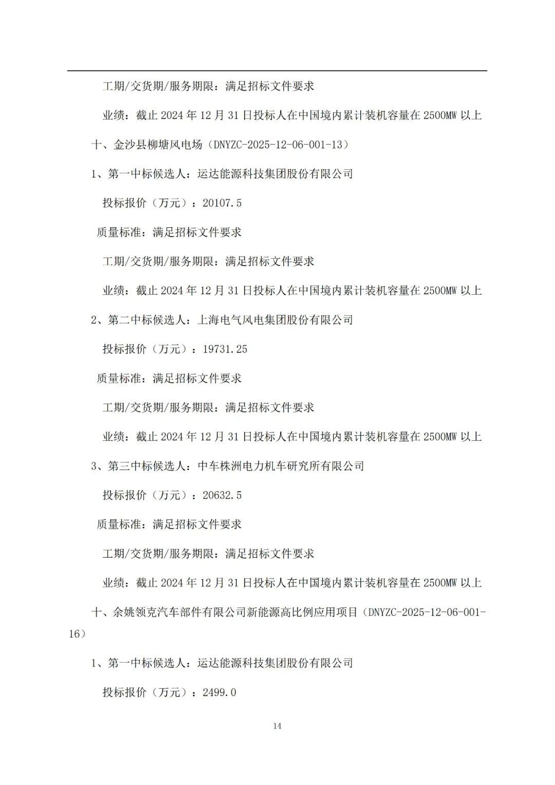
2.75GW风电项目开标,这7家整机商分羹!
2月9日,国家电力投资集团有限公司二〇二五年度第96批集中招标(第四批风力发电机组规模化采购)招标中标候选人公示,本次开标项目总装机规模共计2752.5MW。
其中:电气风电预中标636.25MW,运达股份预中标516.25MW,金风科技预中标500MW,远景能源预中标500MW,中车株洲所预中标400MW,三一重能预中标150MW,东方风电预中标50MW。
详情如下:

















免责声明:本站所有信息均来源于互联网搜集,并不代表本站观点,本站不对其真实合法性负责。如有信息侵犯了您的权益,请告知,本站将立刻删除。
