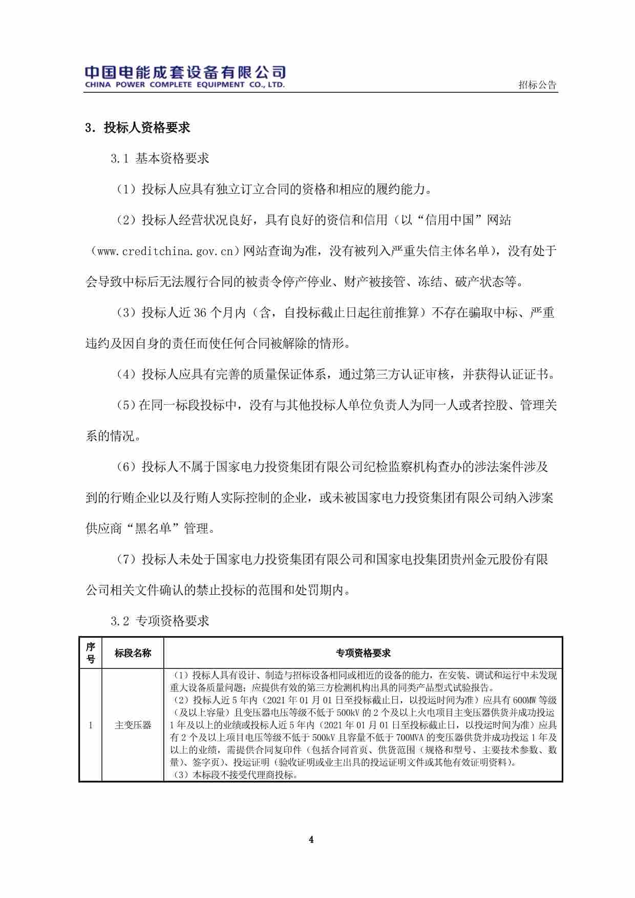
2×660MW煤电项目第二批辅机招标启动,同步建设环保设施
近日,国家电投发布二〇二六年度第 7批集中招标(金元公司金沙柳塘(2×660MW)煤电项目第二批辅机)招标公告。项目地点位于贵州省毕节市金沙县柳塘镇前胜村,建设规模为新建 2×660MW超超临界“W”火焰锅炉燃煤机组,同步建设脱硫、脱硝装置。不考虑再扩建。







免责声明:本站所有信息均来源于互联网搜集,并不代表本站观点,本站不对其真实合法性负责。如有信息侵犯了您的权益,请告知,本站将立刻删除。
近日,国家电投发布二〇二六年度第 7批集中招标(金元公司金沙柳塘(2×660MW)煤电项目第二批辅机)招标公告。项目地点位于贵州省毕节市金沙县柳塘镇前胜村,建设规模为新建 2×660MW超超临界“W”火焰锅炉燃煤机组,同步建设脱硫、脱硝装置。不考虑再扩建。







免责声明:本站所有信息均来源于互联网搜集,并不代表本站观点,本站不对其真实合法性负责。如有信息侵犯了您的权益,请告知,本站将立刻删除。