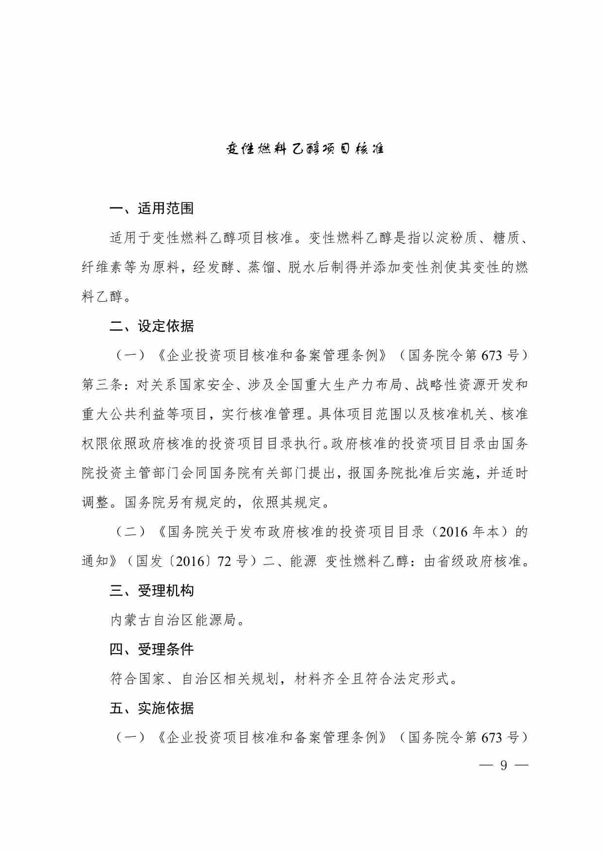
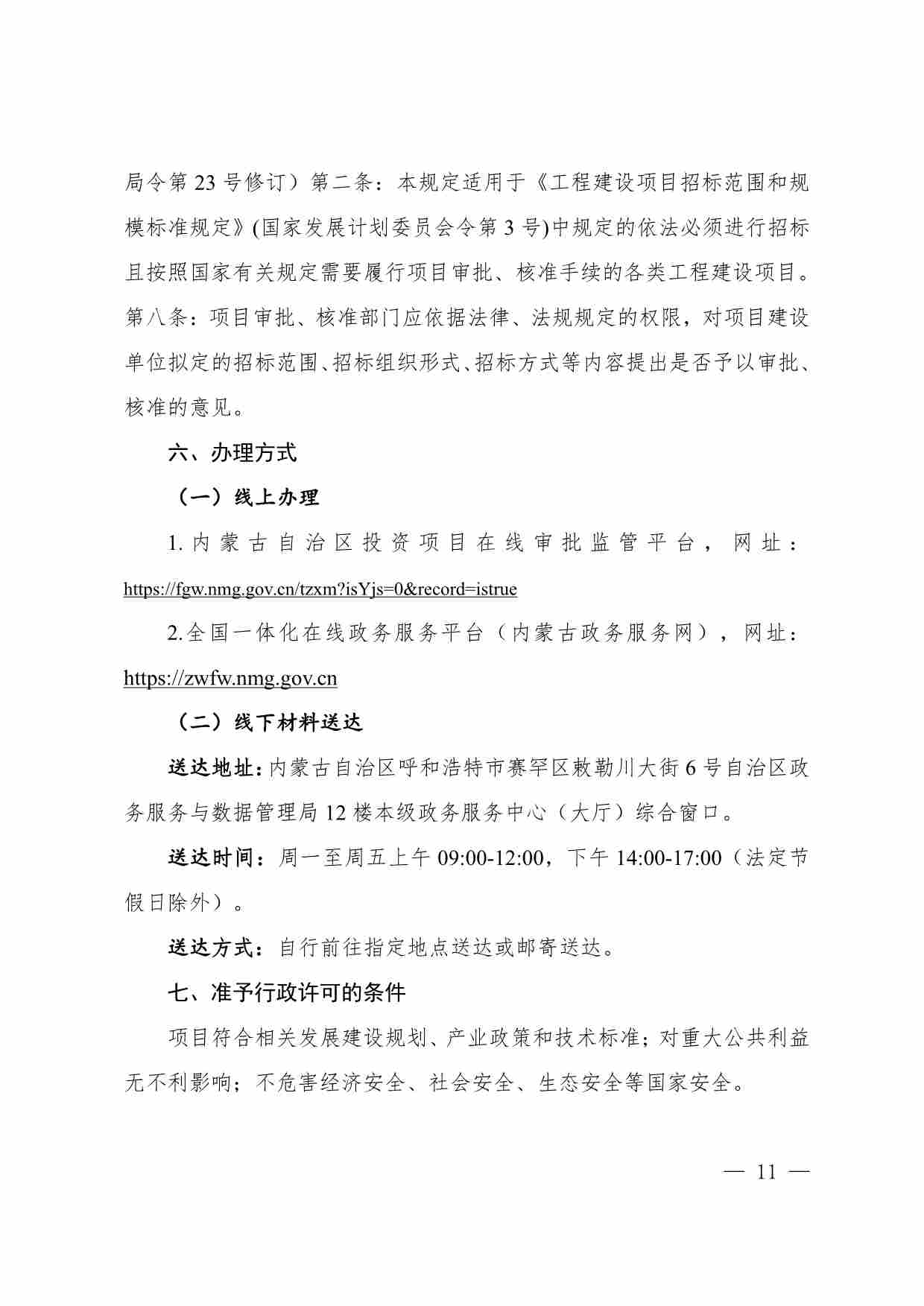
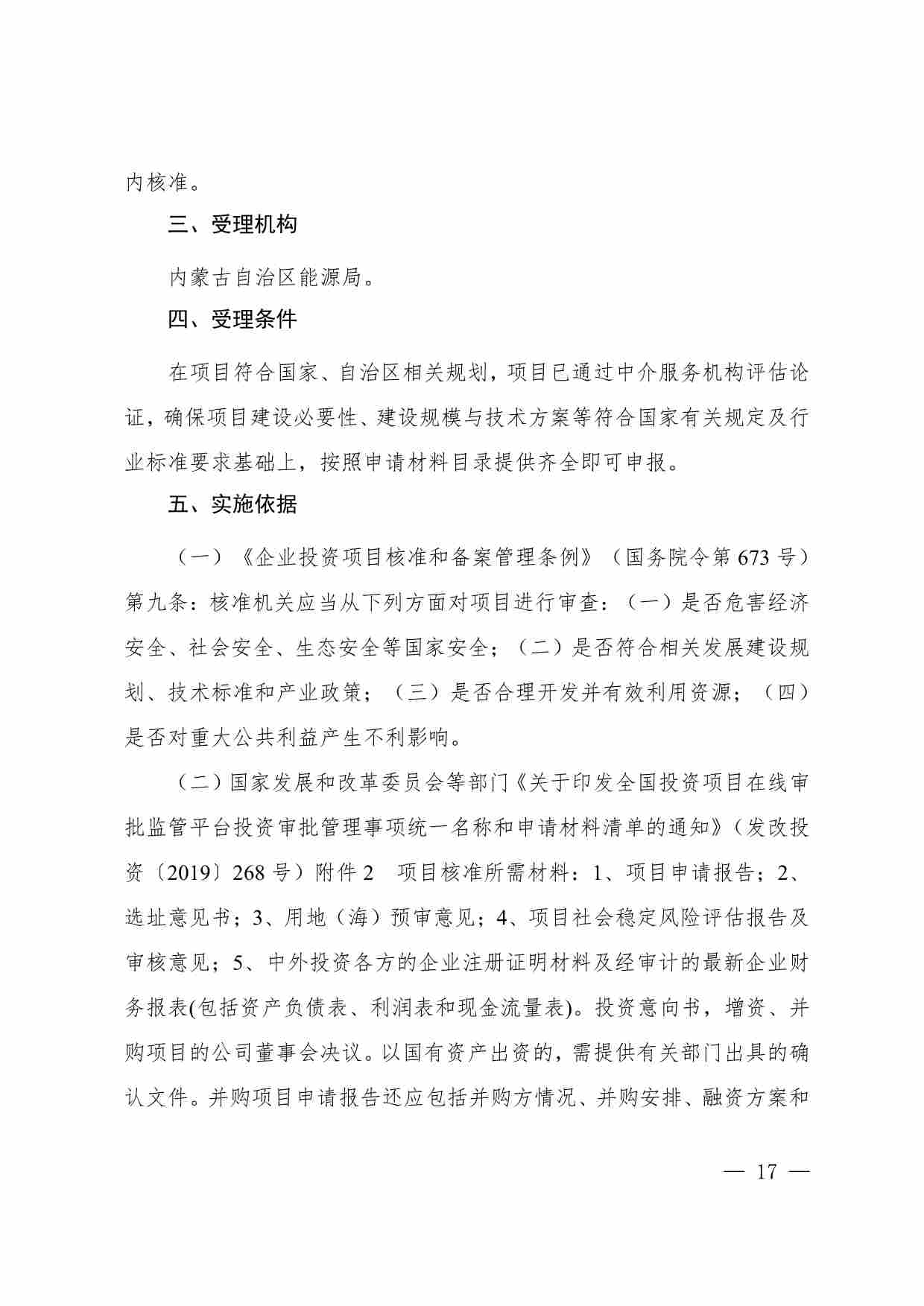
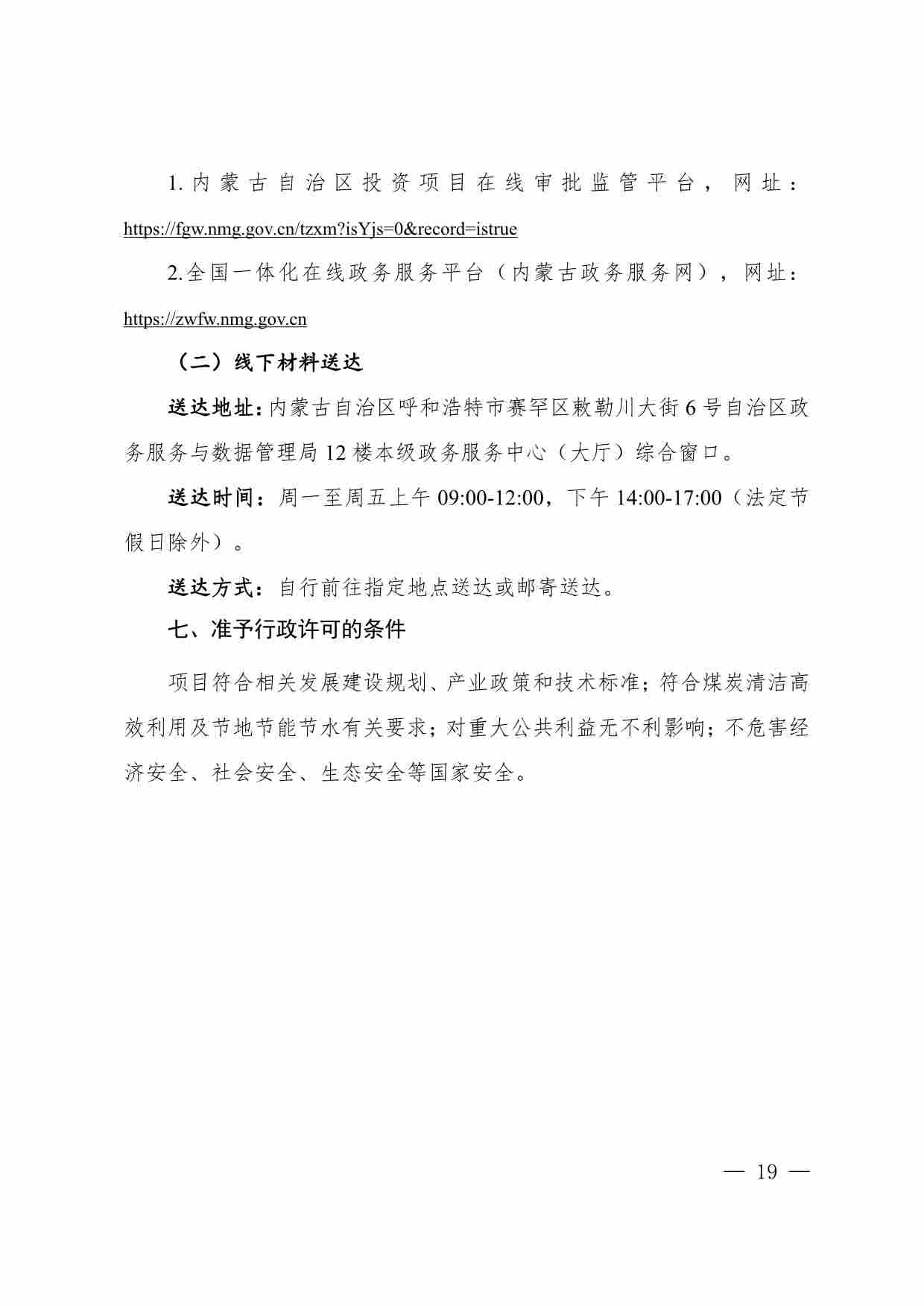
涉及火电项目核准!内蒙古发布优化本级能源项目核准(备案)审批事项程序的公告
1月13日,内蒙古自治区能源局发布关于优化自治区本级能源项目核准(备案)审批事项程序的公告,其中涉及国家规划矿区内的其余煤炭开发项目和一般煤炭开发项目核准、火电站(含自备电站)项目核准(其中燃煤燃气火电项目应在国家依据总量控制制定的建设规划内核准)、热电站(含自备电站)项目核准(其中抽凝式燃煤热电项目由省级政府在国家依据总量控制制定的建设规划内核准)、抽水蓄能电站项目核准审批事项程序,详情如下:
内蒙古自治区能源局关于优化自治区本级能源项目核准(备案)审批事项程序的公告
内能源公告〔2026〕2号
按照自治区解决项目审批卡点专项行动要求,自治区能源局对自治区本级能源项目核准(备案)审批事项程序进行了优化,现予以公告。
附件:
1.自治区本级能源项目核准事项“直报直批”清单
2.自治区本级能源项目核准事项“容缺受理”清单
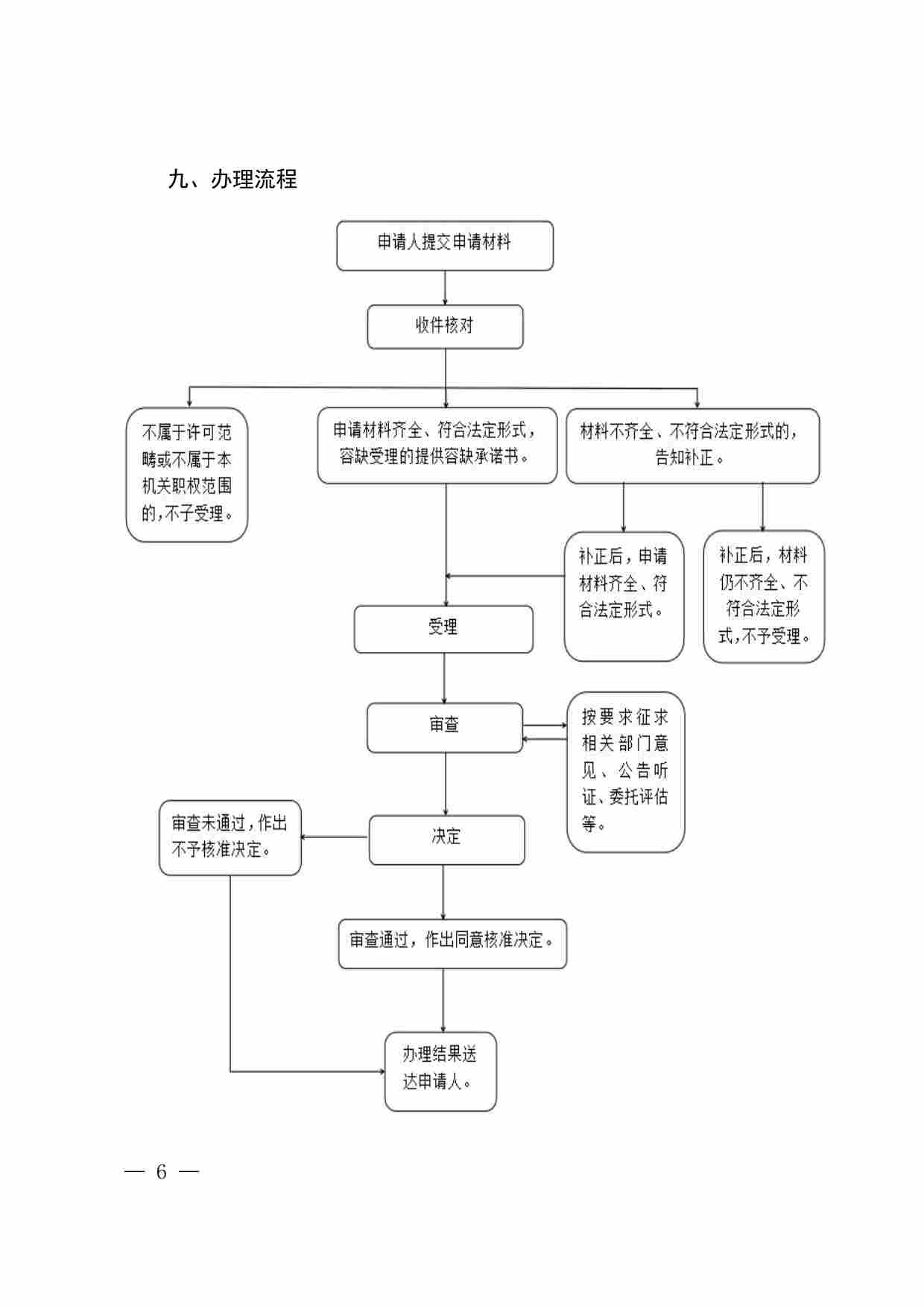
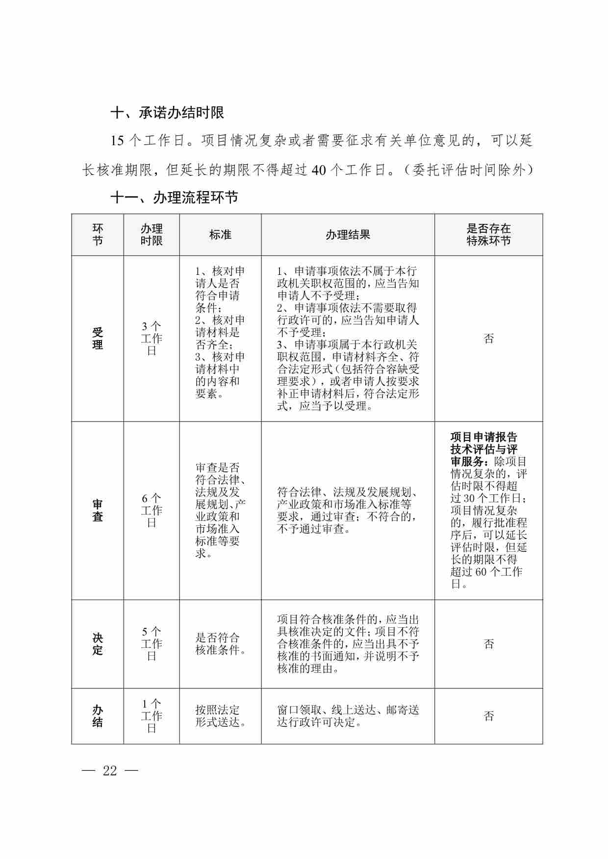
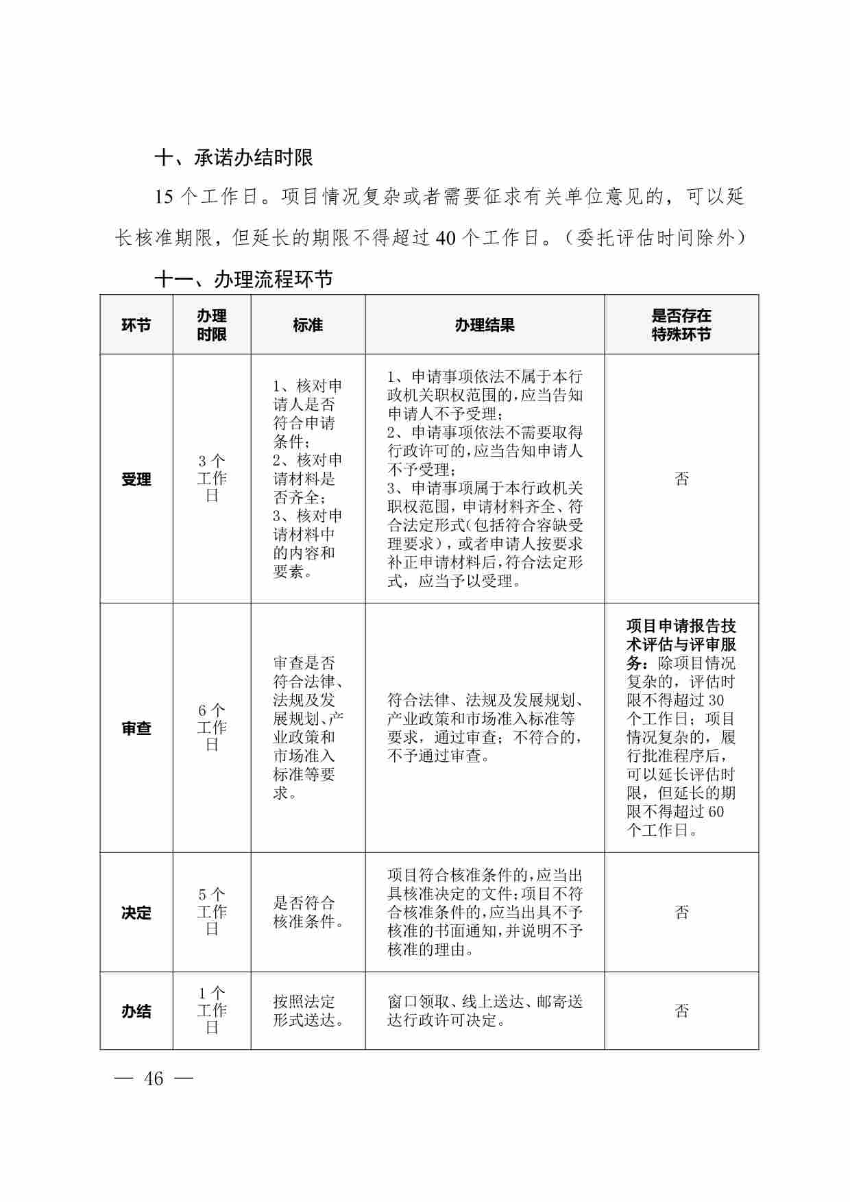
3.自治区本级能源项目核准(备案)事项操作手册
内蒙古自治区能源局
2026年1月13日
【点击图片放大可看清图片】
























































免责声明:本站所有信息均来源于互联网搜集,并不代表本站观点,本站不对其真实合法性负责。如有信息侵犯了您的权益,请告知,本站将立刻删除。
