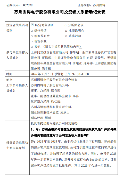
银包铜浆料出货预期乐观,异质结电池与降本需求成关键驱动
2月6日,苏州固锝在投资者关系活动中表示,2026年由于银价高企,预计异质结电池的开工率会有所回升,直接带动银包铜浆料的出货量增长;同时,由于银价上涨,传统使用纯银浆料的Topcon电池以及BC电池上会部分使用银包铜浆料,从而降低产品成本。目前,公司的银包铜产品已经在多家Topcon电池及BC电池客户端进行测试,其中一家客户已经实现批量生产。此外,异质结电池产业在海外发展比较快,主要是因为异质结电池的人工需求比高温浆料显著减少。多方面因素之下,我们对于2026年银包铜浆料出货的预期比较乐观。
原文见下:



免责声明:本站所有信息均来源于互联网搜集,并不代表本站观点,本站不对其真实合法性负责。如有信息侵犯了您的权益,请告知,本站将立刻删除。
