重庆发布油气管道保护第三方施工审批指引,明确作业范围与流程
近日,重庆市能源局印发《可能影响石油天然气管道保护的第三方施工作业方案审批工作指引(试行)》的通知等4个文件
重庆市能源局关于印发《可能影响石油天然气管道保护的第三方施工作业方案审批工作指引(试行)》的通知
各区县(自治县)管道保护主管部门,各管道企业:
现将《可能影响石油天然气管道保护的第三方施工作业方案审批工作指引(试行)》印发你们,请结合区县管道保护实际认真贯彻实施。实施过程中要注重提升行政审批效率,遇到问题请及时向市能源局反馈。
附件:《可能影响石油天然气管道保护第三方施工作业方案
审批工作指引(试行)》
重庆市能源局
2025年8月14日
附件
可能影响石油天然气管道保护的
第三方施工作业方案审批工作指引(试行)
为规范可能影响石油天然气管道保护的第三方施工作业方案审批工作,指导各区县(自治县)主管管道保护工作的部门(以下简称“区县管道保护主管部门”)依法依规实施行政许可,保障全市石油、天然气管道运行安全,按照《中华人民共和国石油天然气管道保护法》(以下简称《管道保护法》)《中华人民共和国行政许可法》有关规定,结合全市油气长输管道保护工作实际,制定本工作指引。
一、适用范围
可能影响石油天然气管道保护的第三方施工作业方案审批工作适用本指引,油气田集输管道、城镇燃气管道和炼油、化工等企业厂区内管道的保护不适用本指引。
二、审批范围
在进行下列施工作业前,施工单位应当向管道所在地区县管道保护主管部门提出书面申请:
(一)穿跨越管道的施工作业;
(二)在管道线路中心线两侧各五米至五十米和《管道保护法》第五十八条第一项所列管道附属设施周边一百米地域范围内,新建、改建、扩建铁路、公路、河渠,架设电力线路,埋设地下电缆、光缆,设置安全接地体、避雷接地体;
(三)在管道线路中心线两侧各二百米和《管道保护法》第五十八条第一项所列管道附属设施周边五百米地域范围内,进行爆破、地震法勘探或者工程挖掘、工程钻探、采矿;
(四)在管道专用隧道中心线两侧各一千米地域范围内,因修建铁路、公路、水利工程等公共工程,确需实施的采石、爆破作业。
以下施工作业无需向区县管道保护主管部门提出申请:
(五)管道权属单位及其委托的第三方开展的管道维护、检修作业;
(六)乡村路(4.5米以下)、通信设施等村村通工程,小型沟渠清淤、修建季节性大棚等不动用大型机械(挖掘机、铲车、重型卡车)的小型施工作业,但施工单位应履行管道保护义务,与管道权属单位协商确定管道保护方案,保障小型施工作业快速完工。
三、申请主体
施工单位。
四、受理主体
区县管道保护主管部门。
五、受理条件
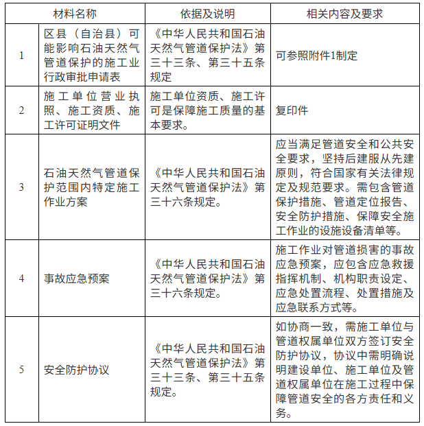
(一)由施工单位填写的申请表;
(二)依法依规取得的施工许可相关文件;
(三)承担建设、施工、咨询设计、勘测、监理等施工作业的相关单位营业执照、资质证书;
(四)符合管道安全和公共安全要求的施工作业方案,施工作业方案中应当包含管道保护方案专章;
(五)施工作业对管道造成损害的事故应急预案。
六、审批流程
(一)申请。施工单位在施工前通过“渝快办”向工程所在地区县管道保护主管部门提出申请,提交申请材料。需要提供的申请材料和清单可参照附件2和附件3制定。
(二)受理。对申请材料齐全、符合法定形式的,区县管道保护主管部门应予以受理。不予受理的,要明确告知申请单位不予受理的原因。申请材料不齐全或者不符合法定形式的,应当当场或者于3个工作日内一次性告知需要补正的全部内容。
(三)组织协商。区县管道保护主管部门决定受理申请后,应于3个工作日内应组织施工单位与管道权属单位协商,确定施工作业方案(可参照附件3制定),并签订安全防护协议。安全防护协议应对相关方协商确定情况作出说明,明确各方在施工作业过程中保障管道安全的责任和义务。在提交许可申请前,施工单位可与管道权属单位先行开展协商管道保护方案,如达成一致并签订安全防护协议的,区县管道保护主管部门组织的协商程序可适当简化。
(四)审批。对协商一致并签订安全防护协议的,区县管道保护主管部门应在3个工作日内对相关资料进行备案管理,并告知管道权属单位和施工单位。对经协商无法达成一致的施工作业方案,区县管道保护主管部门应当在15个工作日内,组织专家对施工资质、施工作业方案、事故应急预案、设备(设施)清单等进行安全评审,并根据安全评审结果,作出是否批准施工作业的书面审批决定。
七、附则
本指引供各区县管道保护主管部门在制定办事指南时参考使用。本行政审批事项建议承诺办结时限15个工作日,法定办结时限20个工作日(施工方案技术论证、专家评审时间不包括在内)。
附件:1.区县(自治县)可能影响石油天然气管道保护的第三方施工作业行政审批申请表
2.行政审批申请资料清单
3.石油天然气管道保护范围内第三方施工作业方案(参考模板)
4.(石油天然气管道名称)保护范围内(第三方施工项目名称)施工作业的行政许可批复(参考模板)
附件1
区县(自治县)可能影响石油天然气
管道保护的第三方施工作业行政审批申请表

附件2
行政审批申请资料清单

附件3
石油天然气管道保护范围内
第三方特定施工作业方案
(参考模板)
一、项目基本情况
简述项目建设单位、施工单位基本信息;简述项目名称、规模及主要建设内容、计划开工和竣工日期等项目基本情况;简述管道基本情况;简述施工作业区域与管道空间位置关系(应标注施工作业范围、准确的管道走向、埋深等关键信息)等。
二、施工作业安排
简述建设项目总体施工组织设计及进度计划;涉及管道保护的作业起止时间、施工工艺、主要设施设备、作业工序以及技术要求和质量控制标准等。简述涉及管道保护相关作业项目负责人、安全管理人员、操作人员以及管道权属单位现场监护人员等。
三、管道定位报告
四、管道保护措施及安全防护措施
详细表述管道保护采取防护措施(永久性和临时性防护措施)设计施工要求及验收标准。永久性防护措施包括设置跨越管道涵洞、隔离带、防护墙、排水设施、警示标志等;临时性防护措施包括施工期间为保护管道而采取设置临时围挡或隔离网、警示灯、水保设施、视频监控设备等临时性防护措施。
五、安全施工设备(设施)清单
设备(设施)应结合工程特点及施工作业环境配置,需满足管道保护、安全防护要求。
六、其他需说明事项
简述前期风险告知及技术交底情况,施工作业人员接受有关管道保护知识培训及要求。
七、附件
承担上述项目的相关建设合同或协议。
附件4
审批文号:(审批机关自行编号)
(石油天然气管道名称)保护范围内
(第三方施工项目名称)施工
作业方案的批复
(参考模板)
施工单位名称:
你单位报来(文件名及文号)及有关材料收悉。经研究,现就(石油天然气管道名称)保护范围内(第三方施工项目名称)施工作业方案的行政许可批复如下:
一、同意你单位在(石油天然气管道名称)(详细施工地点、精确到路段、坐标等)段保护范围内开展(第三方施工项目名称)第三方施工作业。
二、第三方施工项目简介。例如主要建设内容、建设规模、建设时间等。
三、施工单位应对施工作业人员进行管道保护知识培训,使其了解和掌握可能危及管道安全的风险因素和相应的防范技能;必须按照制定并取得批准的施工作业方案和应急预案,配备相应的保障安全施工作业的设备和设施,应保证该设备和设施应保证其性能完好,并在有效的使用期和检定期之内。
四、管道权属单位应派出专业人员现场进行管道走向、位置的标识,划定控制区域,对施工作业人员进行注意事项和控制区域交底,并进行现场监护,确保施工作业行为不危及管道及其附属设施安全。
五、如施工项目发生变化,请在调整完善后的方案实施前及时以书面形式向审批机关提出变更申请,审批机关将视具体情况,出具是否同意变更的书面意见。
六、请严格按照协商一致的施工作业方案、事故应急预案实施管道防护,并依法依规开展施工建设,确保管道安全建设、平稳运行。
批复机关名称
年 月 日
免责声明:本站所有信息均来源于互联网搜集,并不代表本站观点,本站不对其真实合法性负责。如有信息侵犯了您的权益,请告知,本站将立刻删除。
