风电企业净利润实现爆发式增长,行业需求与成本优化双轮驱动
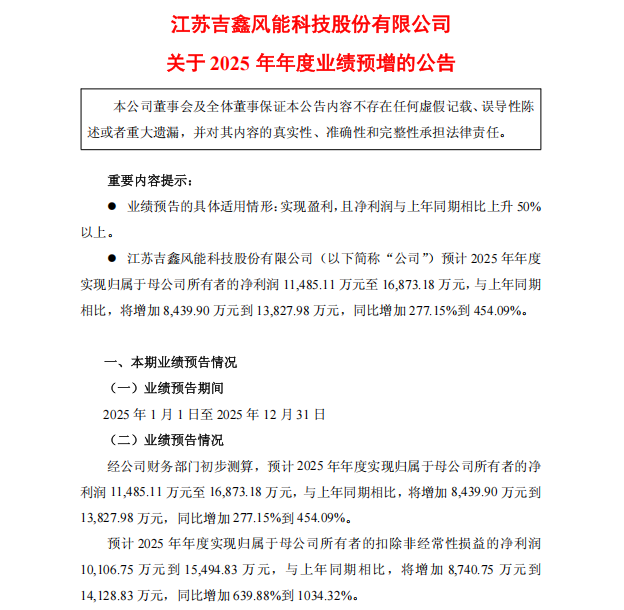
北极星风力发电网获悉,近日,江苏吉鑫风能科技股份有限公司发布关于2025年年度业绩预增的公告。公告显示,吉鑫科技预计2025年年度归属于母公司所有者的净利润11485.11万元至16873.18万元,与上年同期相比,预计增长277.15%到454.09%。
预计实现归属于母公司所有者的扣除非经常性损益的净利润为10106.75万元至15494.83万元,同比增加 639.88%到1034.32%。

报告期内,公司业绩实现爆发式增长,主要得益于以下因素的共同驱动:
风电业务环境改善: 公司风电业务所处区域风况优于往年,发电利用小时数显著提升,带动发电业务收入与利润增长。
铸件业务需求旺盛: 行业整体需求向好,铸造板块订单同比大幅增加。规模效应的显现直接摊薄了固定成本,提升了整体盈利水平。
成本端压力缓解: 生产所需的生铁、废钢、树脂等主要原材料价格回落,成本端的减压有效转化为了利润增量。
免责声明:本站所有信息均来源于互联网搜集,并不代表本站观点,本站不对其真实合法性负责。如有信息侵犯了您的权益,请告知,本站将立刻删除。
