总投资50亿元,大型风电变速箱研发制造项目即将启动
北极星风力发电网获悉,1月26日,德力佳传动科技(江苏)股份有限公司(以下简称“德力佳”)发布《关于项目投资暨签订合作协议的公告》。
公告指出,为顺应海内外风电行业持续增长的发展趋势,满足市场对风电齿轮箱的旺盛需求,德力佳于2026 年1月25日与无锡宛山湖产业发展有限公司、羊尖镇人民政府在互惠互利、优势互补的基础上达成合作并签署了《德力佳10兆瓦以上风电用变速箱研发制造项目投资合作协议》,推进公司风电齿轮箱产能扩充。
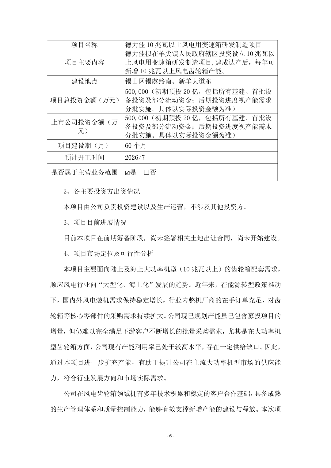
该项目总投资50亿元(初期预投20亿,包括所有基建、首批设备投资及部分流动资金;后期投资进度视产能需求分批实施。具体以实际投资金额为准),拟规划用地约350亩,建设期60个月,预计2026年7月开工。
公告还指出,德力佳10兆瓦以上风电用变速箱研发制造项目”是公司围绕风电齿轮箱主业实施的一项产能扩充与产业升级类投资项目。项目主要面向10兆瓦及以上陆上和海上大功率风电装备市场,通过建设相关研发与制造设施,为公司在大型化、高性能风电变速箱领域的业务发展提供支撑。项目将根据公司整体战略和市场需求逐步推进,为后续进一步优化产品结构和扩大生产能力创造条件。
德力佳表示,随着项目建设的推进,公司固定资产与在建工程规模将逐步增加,资产结构将进一步优化,为业务持续扩张提供更坚实的基础。项目达产后,产能的有效释放将带动公司营业收入稳步增长,经营现金流和盈利能力也将相应提升,规模化生产带来的成本摊薄效应将进一步改善盈利质量,增强公司整体财务稳健性和抗风险能力。同时,新增产能将显著提升公司的供货能力和市场响应速度,有助于公司把握行业增长机遇、扩大市场份额并巩固竞争优势。长期来看,产能的提升将为公司拓展海内外市场、深化客户合作提供有力支撑,推动营收和利润持续增长,为股东创造稳定回报,并为公司后续技术研发和产业升级等战略布局积累资源,促进企业持续健康发展。
详情见下:










免责声明:本站所有信息均来源于互联网搜集,并不代表本站观点,本站不对其真实合法性负责。如有信息侵犯了您的权益,请告知,本站将立刻删除。
