风电场并网不足四年拆除三台风机引关注
近日,位于河南信阳的查山46MW分散式风电项目,计划对其中的三台风机及附属设备进行拆除施工。此时,距离该项目全容量并网发电尚不足四年,这一“早逝”决定背后的原因成为焦点。
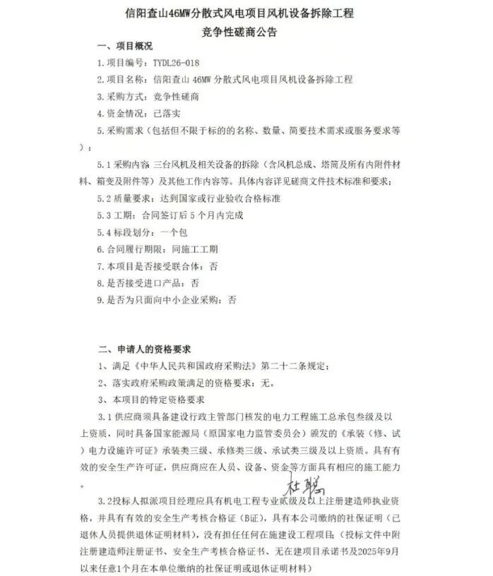
根据2026年1月29日发布的竞争性磋商公告,此次采购范围明确为风机设备拆除工程。公开资料显示,查山风电项目于2021年5月正式开工建设,并于2022年2月26日实现全容量并网。项目总共安装了12台风机,包括7台4.0兆瓦和5台3.6兆瓦机型。但此次公告并未说明具体是哪三台风机将被拆除,也未解释拆除原因。

2026年3月10-11日,北极星电力网、北极星风力发电网将在北京举办 第五届风电运维技改研讨会 。会议将围绕产业发展核心需求,聚焦政策市场、技术创新、效能提升、资产管理、市场化交易等关键领域展开深度研讨,助推高效、安全、智能的运维技改市场升级,推动风电产业在“十五五”期间实现高质量跃升。


联系人:刘老师
手机/微信:18911617462
扫码添加微信
备注【姓名+单位+技改】

免责声明:本站所有信息均来源于互联网搜集,并不代表本站观点,本站不对其真实合法性负责。如有信息侵犯了您的权益,请告知,本站将立刻删除。
