风电巨头年度业绩预喜,净利润预计超6.8亿元展现强劲增长
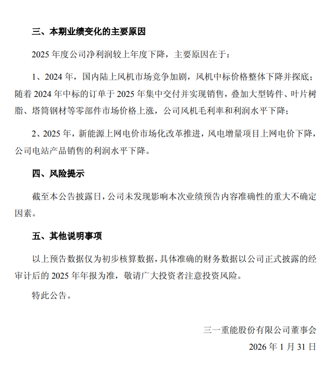
2026年1月31日,风电整机商巨头三一重能股份有限公司发布了2025年年度业绩预告,公告显示,经财务部门初步测算,三一重能预计2025年实现归属于母公司所有者的净利润为6.8亿元至8.8亿元。


免责声明:本站所有信息均来源于互联网搜集,并不代表本站观点,本站不对其真实合法性负责。如有信息侵犯了您的权益,请告知,本站将立刻删除。
2026年1月31日,风电整机商巨头三一重能股份有限公司发布了2025年年度业绩预告,公告显示,经财务部门初步测算,三一重能预计2025年实现归属于母公司所有者的净利润为6.8亿元至8.8亿元。


免责声明:本站所有信息均来源于互联网搜集,并不代表本站观点,本站不对其真实合法性负责。如有信息侵犯了您的权益,请告知,本站将立刻删除。